数据驱动的复杂网络控制方法 | 复杂性科学顶刊精选8篇
扫描下方二维码,关注“集智斑图”服务号,即可订阅Complexity Express:
Complexity Express 一周论文精选
以下是2021年3月1日-7日来自Complexity Express的复杂性科学论文精选。如果Complexity Express列表中有你感兴趣的论文,欢迎点赞推荐,我们会优先组织解读~
目录:
数据驱动的复杂网络控制方法社交媒体中的回音室效应随机梯度下降中方差与平滑度的逆关系是寻找平滑最优解的关键用增强约束的神经网络模拟物理系统大脑准临界态动力学的新证据穿越海洋生态系统临界点SARS-CoV-2在欧洲的起源和早期传播宿主-微生物联合体的进化起源
1.数据驱动的复杂网络控制方法
期刊来源:Nature Communications
论文标题:Data-driven control of complex networks论文网址:https://www.nature.com/articles/s41467-021-21554-0
随着现代传感器的感知、处理与存储能力的提升,我们在各种物理与工程系统中获取了十分丰富的网络数据。这些数据通常有着复杂的内部联系,编码了网络结构与运作机理的关键信息。当第一性原理模型难以获取时,前所未有的数据可用性为科研人员提供了一个可以更好理解、预测并最终控制现实世界中的复杂网络行为的好机会。
数据驱动框架的数据收集过程,红色表示控制(输入)节点、蓝色表示测量(输出)节点。
控制复杂网络行为的能力主要取决于两方面,一方面是有效的控制算法,而另一方面则是被控制的网络动力学模型的可用性。在过去几年,针对网络系统的控制算法已经得到了很大的发展。然而,这些算法所针对的网络动力学通常基于很强的假设,与现实生活中很难相符。3月3日发表在 Nature Communications 上的一篇文章突破了这方面的限制,提出了一种数据驱动的框架在没有任何先验的网络动力学信息的情况下实现对网络的最优控制。文中证明了其在具有线性动力学的网络上的正确性,并对该框架在具有非线性动力学下的网络上的性能进行了测试。
2.社交媒体中的回音室效应
期刊来源:PNAS
论文标题:The echo chamber effect on social media论文地址:https://www.pnas.org/content/118/9/e2023301118
请你仔细回想日常刷微博时,是不是会看到很多人与自己持相同的观点,而对于少数和你看法不一的动态,你总会嗤之以鼻?这其实就是“回音室效应”(Echo chamber)。对于社交媒体而言,它是指在一个相对封闭的环境中,一些意见相近的声音会不断重复甚至夸张、扭曲,令处于相对封闭环境中的大多数人认为这些扭曲的内容就是事实的全部。该效应产生的主要原因是人们在选择信息来源的同时,也进行了信息的过滤,并且社交媒体在一定程度上强化了人群的分化。 社交媒体很擅长给用户“投喂”他们喜欢或感兴趣的东西,而用户之间的互动模式和推荐算法在不同的平台中有很大的差异。2021年3月2日发表在 PNAS 上的一篇文章探讨了主要社交媒体平台之间的关键差异,以及它们如何影响信息传播和回音室效应的形成。该文章对来自Gab、Facebook、Reddit和Twitter的超过1亿篇有争议的话题(如枪支管制、疫苗接种、堕胎)的内容进行了比较分析。研究者们通过两个主要因素来量化社交媒体上的回音室:互联网中的同质性和信息向志趣相投的网友扩散的倾向性。最终研究结果表明,Facebook和Twitter的线上互动中,同性恋群体的用户集群占主导地位。直接比较Facebook和Reddit上的新闻消费(news consumption)话题的讨论情况,发现Facebook上的回音室效果更加明显。
上图显示了各种社交媒体上出现的社区,横轴(从蓝色到红色的颜色编码)表示意见平均倾斜度的增加,而纵轴表示社区的规模。
3.随机梯度下降中方差与平滑度的逆关系
是寻找平滑最优解的关键
期刊来源:PNAS
论文标题:The inverse variance–flatness relation in stochastic gradient descent is critical for finding flat minima论文网址:https://www.pnas.org/content/118/9/e2015617118
随机梯度下降(SGD),一种相对简单的迭代方法,是基于深度神经网络的机器学习范式的关键要素之一。然而,尽管深度学习取得了巨大的成功,我们对于SGD在高维非凸损失函数中如此有效学习的原因仍然知之甚少。 随机性对于SGD来说十分关键,但也使它变得更难以理解。 幸运的是,许多物理系统都包含这样的随机性,如布朗运动,并且人们已经开发出了功能强大的工具来理解具有多自由度的随机系统中的集体行为。
主成分分析结果和SGD中的漂移扩散运动 3月2日发表在 PNAS 上的一篇文章使用统计物理学的概念和方法分析了基于SGD的学习动力学与损失函数之间的关系。主成分分析(PCA)表明,SGD动力学遵循权重空间中的低维漂移扩散运动。值得注意的是,本文揭示了在所有PCA方向上,权重变化与损失函数平滑度之间存在着鲁棒的逆关系,这与平衡态统计物理学中的波动-响应关系(又称为爱因斯坦关系)相反。 4.用增强约束的神经网络模拟物理系统
期刊来源:Physical Review Letters
论文标题:Enforcing Analytic Constraints in Neural Networks Emulating Physical Systems论文地址:https://journals.aps.org/prl/abstract/10.1103/PhysRevLett.126.098302
近几年以神经网络为代表的非线性人工智能模型大放异彩,这样的影响不仅体现在工业界,而在学术界中,神经网络也可以对非线性物理系统进行高精度的模拟。但是当真实物理系统的基本约束遭到违背后,该模型也会带来不一致的结果。近日由哥伦比亚大学和慕尼黑工业大学的研究者组成的研究团队就对这一问题提出了他们的新见解。这一研究成果发表在了 2021 年 3 月 4 日的 Physical Review Letters 上。 在这项研究中,研究者对神经网络模型的损失函数进行了修改,以此对神经网络的非线性部分进行有力的约束。在对气候模型的建模中,该模型可以在不降低系统性能的情况下,把守恒条件的误差降低到机器精度之内。
使用线性约束神经网络处理受约束回归问题的框架 5.大脑准临界态动力学的新证据
期刊来源:Physical Review Letters
论文标题:Evidence for Quasicritical Brain Dynamics论文地址:https://journals.aps.org/prl/abstract/10.1103/PhysRevLett.126.098101
尽管已经有许多证据表明,人类的大脑皮层在系统的临界态附近运行,。而且,这样的临界态会随时间变化、环境刺激与个体差异等因素的变化而改变,因此,对于这样的系统临界态,我们并没有找到普适性的参数对其进行刻画。近日由哥伦比亚大学和慕尼黑工业大学的研究者组成的演技团队就对这一领域提出了他们的新见解。这一研究成果发表在了 2021 年 3 月 1 日的 Physical Review Letters 上。
对于各种物理假设,斜率 γ 的指数关系和动力学标度线 在这篇论文中,研究者提出了一个准临界态理论(the theory of quasi-criticality)。当大脑收到来自外部信号的刺激时,该理论预预测了与 Widom 线的相对偏离,以及相应的指数值下降,但同时有能保持相对的标度律关系。这一理论已经在模拟和真实的实验中得到了验证。
6.穿越海洋生态系统临界点
期刊来源:PNAS
论文标题:The quiet crossing of ocean tipping points论文地址:https://www.pnas.org/content/118/9/e2008478118
在人为引起的气候变化下,科学界持续不断做出巨大的努力来进行研究并提高人们对地球系统临界点的认识。相对于自然变化,全球尺度上大型负面的单一灾难性事件已引起越来越多的关注。环流变化将导致地球热量收支的变化,而冰盖的不稳定性将导致海平面上升几米。鉴于此类事件的发生会带来相当大的负面影响,因此明智的做法是现在通过减少温室气体的排放来最大程度地降低相关风险。 海洋储存了大量热量和碳源。自工业革命开始以来,海洋吸收了二氧化碳总量的30%至40%,以及人类活动向大气中释放的热量中的93%。科研人员认为,如果人们不减缓海洋增暖、海洋酸化和海洋脱氧的速率的话,有可能引发海洋环境临界点的一系列突变,对海洋生态系统和海洋功能造成严重后果。
全球变暖、氧气损失和pH值下降的累积影响可能会协同影响海洋生物区系,并且在某些情况下可能导致生态系统状况发生变化。海洋状况的变化通常是由多种因素引起的——如气候引起的多种变量的变化可能是由于诸如过度捕捞、来自陆地的大量人工营养输入和物种入侵。另外,极端的“海洋天气”事件,例如海洋热浪或高酸度/低饱和状态事件,可能对海洋生物多样性造成严重后果。
高概率可能损伤海洋的备选因素,它们涉及全球变暖、脱氧和海洋酸化及其影响。 科研人员认为,人们急需开发用于减轻海洋污染的方法。通过缓解措施来管理突然的海洋变化比通过大自然适应来处理其症状更有效。但是,如果不能以所需的程度或足够快的速度实施缓解措施,且由于人为导致的海洋变化在短时期内不能得到有效解决,人们则还需要考虑采取适应措施。 7.SARS-CoV-2
在欧洲的起源和早期传播
期刊来源:PNAS
论文标题:The origin and early spread of SARS-CoV-2 in Europe论文地址:https://www.pnas.org/content/118/9/e2012008118
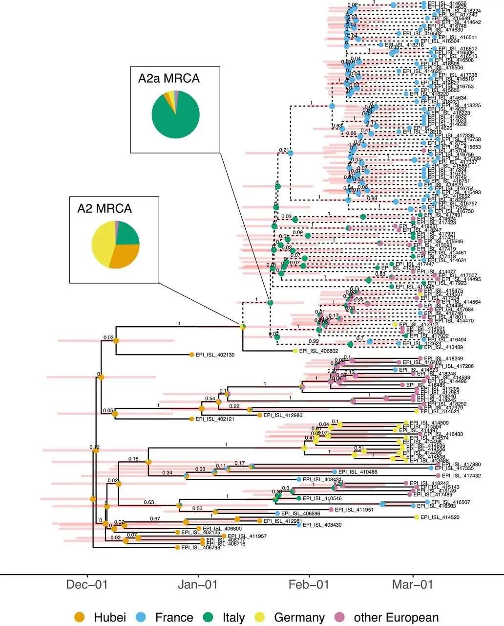
新型冠状病毒所引发的疾病为“COVID-19”,国际病毒分类学委员会把该病毒命名为“SARS-CoV-2”。深入评估边境关闭政策的关键第一步,是对欧洲2020年春季边境关闭前、新冠病毒大流行期间的移民模式进行调查。2021年3月2日刊登在 PNAS 上的研究文章利用基于地理结构的系统动力学模型分析了病毒基因组序列,从而评估边境关闭前SARS-CoV-2在欧洲的起源和传播情况。 基于SARS-CoV-2基因组,研究者重建了早期大流行的部分传播树(transmission tree),并提供了祖先谱系的地理位置以及进入欧洲地区和欧洲地区内部迁徙事件的数量。研究发现,病毒席卷欧洲的最近的源头位于意大利,这可能是由于中国湖北或德国的传播事件导致的。研究并未发现湖北向欧洲各地区或其他更早的移民路径存在的证据。持续的本地传播最早在意大利爆发,很快遍布全欧洲。研究者估计,在欧洲首次关闭边境之前,各国内病例新增在预估的移民新增病例范围内。总之,文章对欧洲疫情早期状态和边境关闭前病毒迁移模式研究提供新角度,这将有助于进一步研究关闭边界的必要性和及时性。
上图为MCC树(Maximum-clade credibility tree)。A2a序列分析的分支用虚线分支突出显示。分支上的值为后支概率,淡红色条形表示节点时间的后支密度最高区间为95%。
8.宿主-微生物联合体的进化起源
期刊来源:PNAS论文标题:On the evolutionary origins of host–microbe associations论文地址:https://www.pnas.org/content/118/9/e2016487118
所有的生命体同时生活在微生物世界中。微生物(包括细菌、古细菌和单细胞真核生物)在动物起源之前就已经进化和并实现多样化。无论是有利于动物生存还是不利于生存的所有环境中,微生物无处不在。基于此,微生物定居在动物中就不足为奇了。寄身于宿主身上的微生物中,只有少数是病原体,而多数是有益的——其中一些为动物宿主维持健康和繁殖所必需。有益微生物的进化起源是多种多样的。有些是由于病原体的改善而引起的,但大多数可能是直接从自由生活的微生物进化而来的。 科研人员将微生物群落分为即快速增长型和慢速增长型。他们使用腐烂水果上的昆虫为蓝本建立模型。假设微生物吸收营养是完全随机的,这意味着水果将在富含微生物的环境中作为营养来源无差别地支持两种微生物类型(例如,宿主对于缓慢的微生物未发生主动选择)。同样,对于这两种微生物,宿主都是简单的传播载体,它们在与宿主相关的传播阶段生存中都没有天生的优势。因此,平均而言,任何特定宿主内的微生物种群直接反映了其来源的微生物群落结构。因此,来自同一区域的宿主中两种微生物类型的相对丰度平均而言与原始环境中它们的相对丰度相同。而扩散阶段,引入新环境的微生物种类会随着随机种群动态而增加。
慢速增长型(绿色点)和快速增长型(蓝色三角形)微生物类型的随机动力学
作者总结道,与快速生长的微生物相比,生长缓慢的微生物在单个环境中具竞争劣势。最重要的原因是:1)微生物通过宿主传播;2)微生物以影响宿主发育的方式改变栖息地条件;以及3)传播过程中,逆境造成的微生物生存瓶颈的大小可能会有偏好性地最初比例较低的微生物。当微生物减缓宿主的生境恶化时,就会发生类似的宿主相关的微生物富集。任何短暂的栖息地类型变化都会出现这种情况——如季节性植物(充当各种无脊椎动物的临时栖息地)或临时水洼。 总而言之,研究人员已经证明了微生物生态学与动物宿主之间的相互作用如何导致宿主-微生物之间的联系更加紧密。这项分析为可以通过经验检验的特定假设提供了基础,以调查更加普遍的、假设的宿主-微生物关联的自适应起源。
集智新栏目Complexity Express 上线啦!
Complex World, Simple Rules.复杂世界,简单规则。复杂性科学(Complexity Science)是集智俱乐部多年以来的主题,我们长期追踪关于自然、生命、社会、认知等各类复杂系统的研究进展,并组织学术研讨。 同时由于学科交叉融合,大量针对复杂系统的研究成果散落在人工智能、统计物理、网络科学、数据科学、计算社会科学、生命科学、认知科学等等不同领域的期刊会议中,缺乏整合。 为了让大家能及时把握复杂系统领域重要的研究进展,我们隆重推出「Complexity Express」服务,汇总复杂系统的最新顶刊论文。 Complexity Express 是什么?
Complexity Express 每天爬取复杂系统领域最新发表的顶刊论文,每周通过“集智斑图”服务号汇总推送。 进入 Complexity Express 页面即可随时查看顶刊论文更新,你也可以通过微信接收研究更新推送和一周汇总。
Complexity Express 为谁服务?
如果你是复杂系统领域的研究者,可获得重要论文上线通知,每周获取最新顶刊论文汇总。
如果你是复杂系统领域的学习者,可了解学界关注的前沿问题,把握专业发展脉络。
如果你是传统的生命科学、社会科学等学科中的研究者/学习者,可以从复杂性科学和跨学科研究中获得灵感启发。
如果你是关注前沿研究发现的知识猎手,可获得复杂系统研究对自然和人类世界的最新洞见。Complexity Express 栏目也是集智俱乐部公众号的主要选题来源,诚挚邀请你订阅,与我们信息同步。 Complexity Express 论文从哪里来?
考虑复杂系统研究往往属于跨学科工作,我们主要抓取综合类和泛物理类/计算机类的顶级期刊,从每周新发表的数百篇论文中精选出与复杂系统相关的论文。 Complexity Express 参考影响因子和学者口碑,选择了如下期刊,每日爬取其论文更新:Nature
Science
PNAS
Nature Communications
Science Advances
Physics Reports
Physics Review Letters
Physics Review X
Nature Physics
Nature Human Behaviour
Nature Machine Intelligence
更多期刊持续增补中,欢迎推荐你认为重要的期刊! 如果你在 Complexity Express 中发现了感兴趣的论文,请立刻“点赞”!每周最高赞的论文,集智编辑部将组织专业解读~ Complexity Express 追踪哪些领域?
我们力求兼顾热点追踪与领域覆盖,目前筛选的论文主要集中在如下与复杂性关系密切的领域:网络科学各个分支及交叉应用
图数据与图神经网络
计算机建模与仿真
统计物理与复杂系统理论
生态系统、进化、生物物理等
系统生物学与合成生物学
计算神经科学与认知神经科学
计算社会科学与社会经济复杂系统
城市科学
科学学
计算流行病学
以及一些领域小众,但有趣的工作 由于复杂性研究领域横跨多个学科,研究论文散落在不同的期刊上,很难不重不漏地把握最新工作。针对复杂性领域的论文筛选,我们专门设计了算法。经过数月的训练迭代优化,目前对上述领域爬取准确率达到90%以上。 将来我们还会根据你的具体研究领域,推出研究分类与个性化的订阅服务,敬请期待! 由于复杂性领域涉及的论文关键词和研究问题纷繁复杂,所以算法难免有不成熟的地方,如果你发现我们有漏掉的重要论文,或者爬到了领域有偏差的论文,欢迎联系我们(小助手微信:swarmaAI),帮助我们持续优化算法。
如果你对科学学、计算术语学等感兴趣并有代码能力,欢迎报名成为集智算法志愿者/实习生(具体请邮件联系算法组负责人huqiao@swarma.org)。
如果你对复杂性科学及相关跨学科研究有长期兴趣,并乐于解读分享,欢迎加入集智作者团队(具体请邮件联系编辑部负责人liupeiyuan@swarma.org)。
更多论文
更多复杂性顶刊论文,请到Complexity Express页面查看。订阅即可每周获取更新提醒。 
点击“阅读原文”,追踪复杂科学顶刊论文





