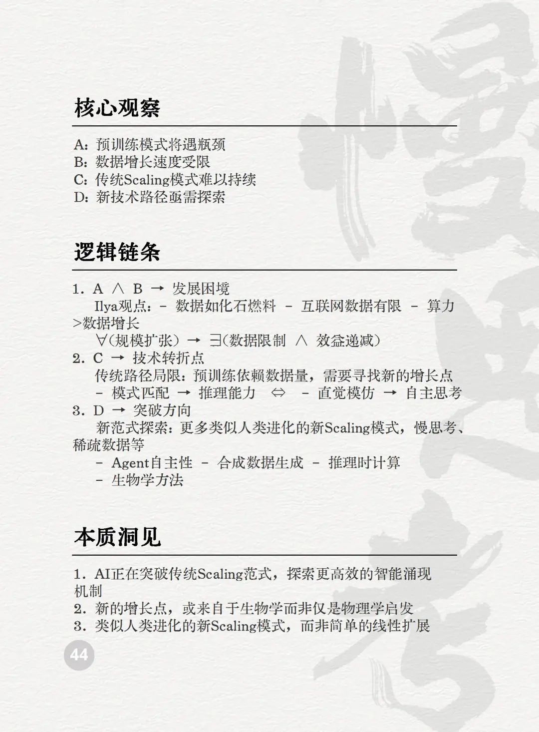
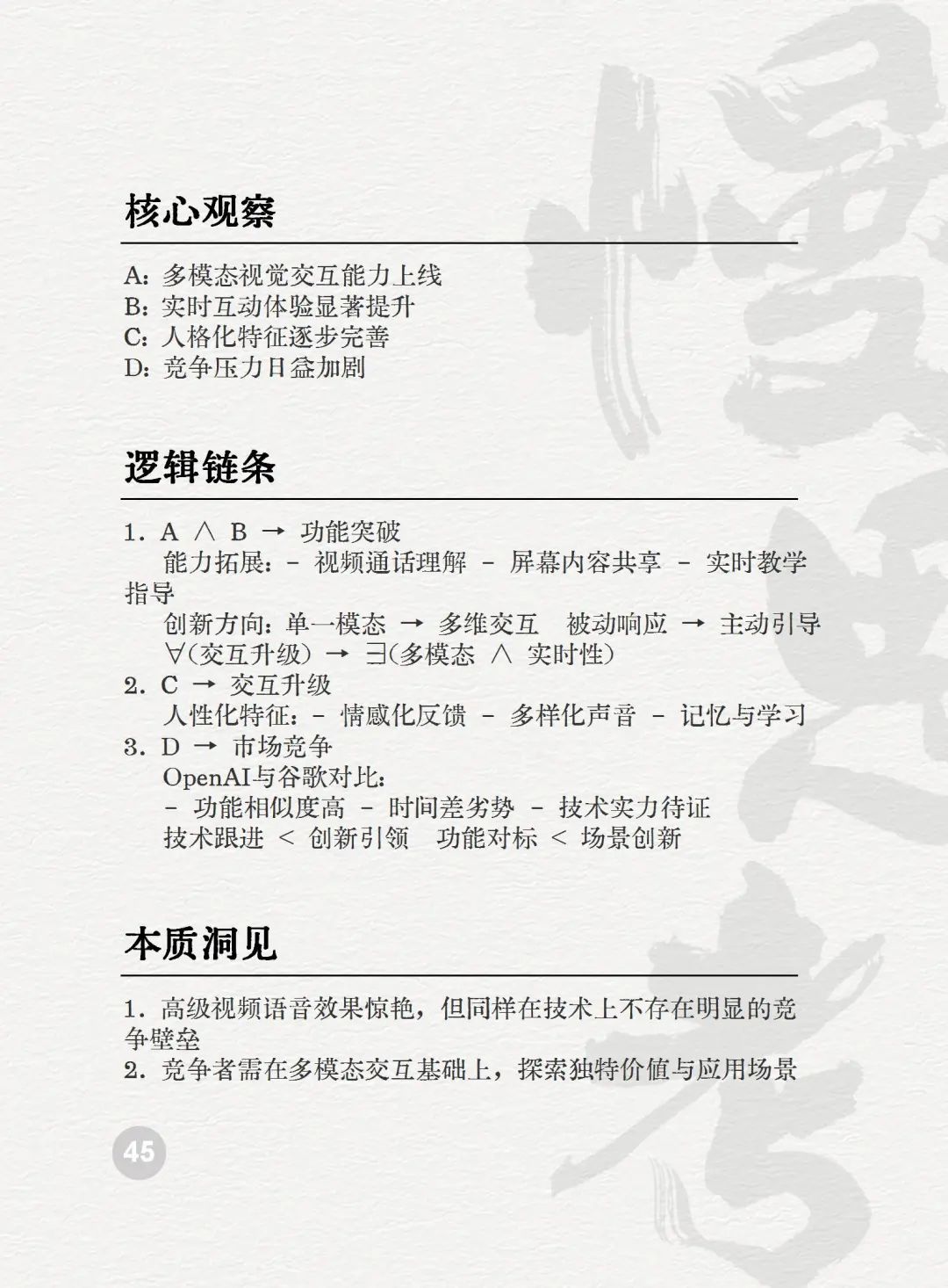
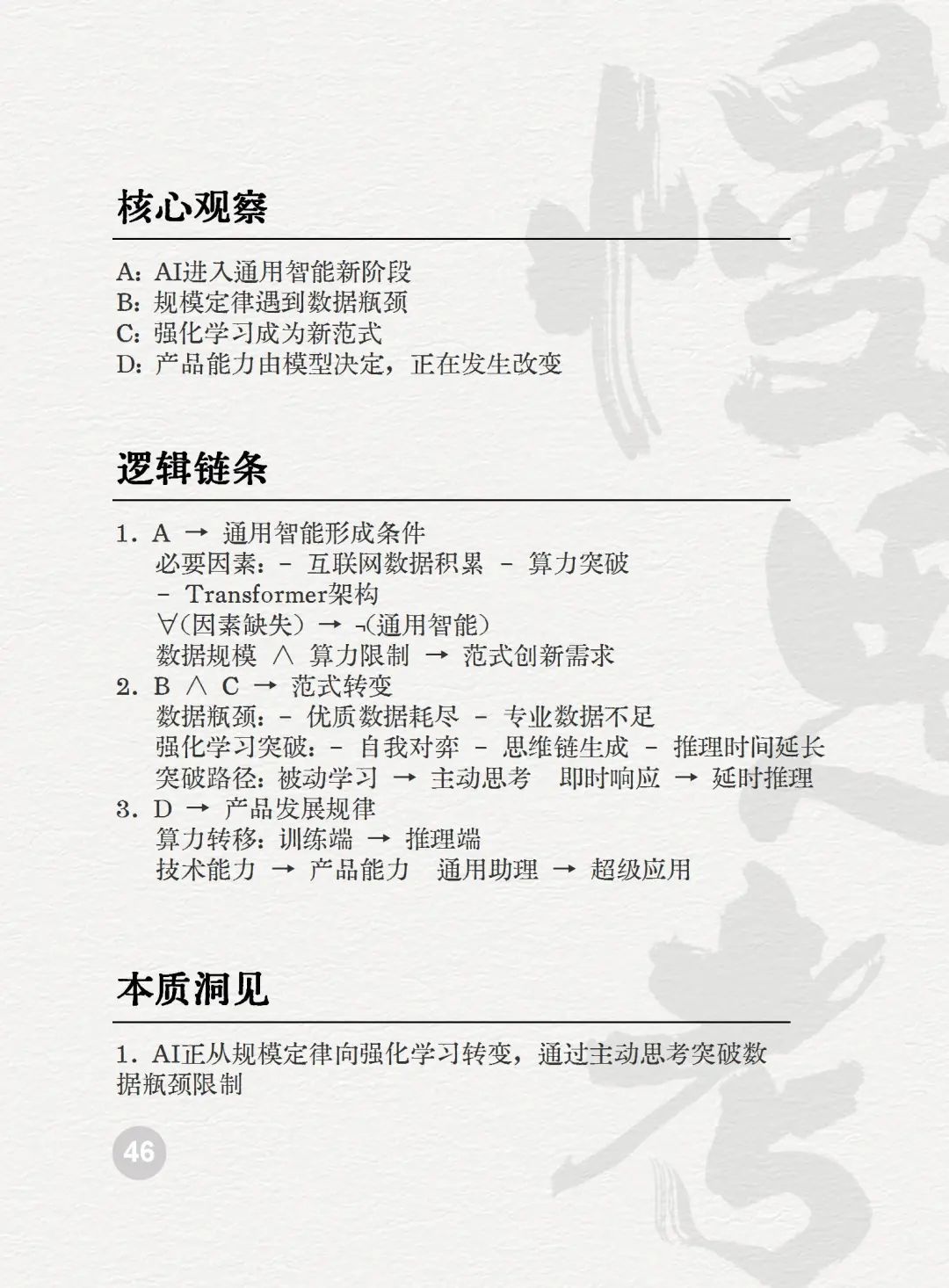
读懂AI未来的50个关键词

腾讯研究院 | 来源
站在2025的起点,如果让你选择50个关键词来概括AI的关键技术和应用方向,你会选择哪50个?
-
Step1: 基于研究员对AI领域的跟踪理解,划分大模型技术和应用的八大方向,分别是:基础模型、图像处理、视频生成、3D生成、编程助手、Agent、端侧智能和具身智能。 -
Step2:邀请跟进各方向的研究员基于AGI数据库中该方向2024进展数据,精心筛选出各领域约30个关键词,再经过多人讨论确认6-8个最具代表性的关键词。

-
Step3:借鉴人类和大模型都拥有的”快思考”与”慢思考”两种思维特征,我们对每一个精选出来的关键词进行两个维度的分析,并“监督”和”“指导”AI绘制了50张AI关键词卡片。
-
“快思考”部分,由研究员主导方向,指挥AI生成关键词的简介和可视化表达,并决定是否接受生成的结果,如果不符合标准,再指导 AI重新绘制。
-
“慢思考”部分,由研究员提供前期积累的专题研究成果,并确认输出的逻辑格式,指导AI辅助梳理发展脉络和趋势,最终生成核心观察、逻辑链条和本质洞见。
-
Step4:基于人机协作生成的 50张卡片原型,进行进一步的校对和修改,并由人类设计师在我们选定的风格下进行设计美化,最终形成《AI图景解码50关键词》研究报告。
应该说,这是一项非常规的探索,也是一次人机协同的实验。价值在于,人类研究员在AI的辅助下,实现了AI领域海量信息的压缩提炼、趋势判断和可视化表达,让没有AI技术基础的普通人,也能通过这 50张卡片了解AI领域的大致轮廓。与此同时,我们也需要指出,这份报告的严谨性,特别是一些可视化图示,可能还难以达到完全由人类研究员撰写成果的水平,也请技术专家批评指正。
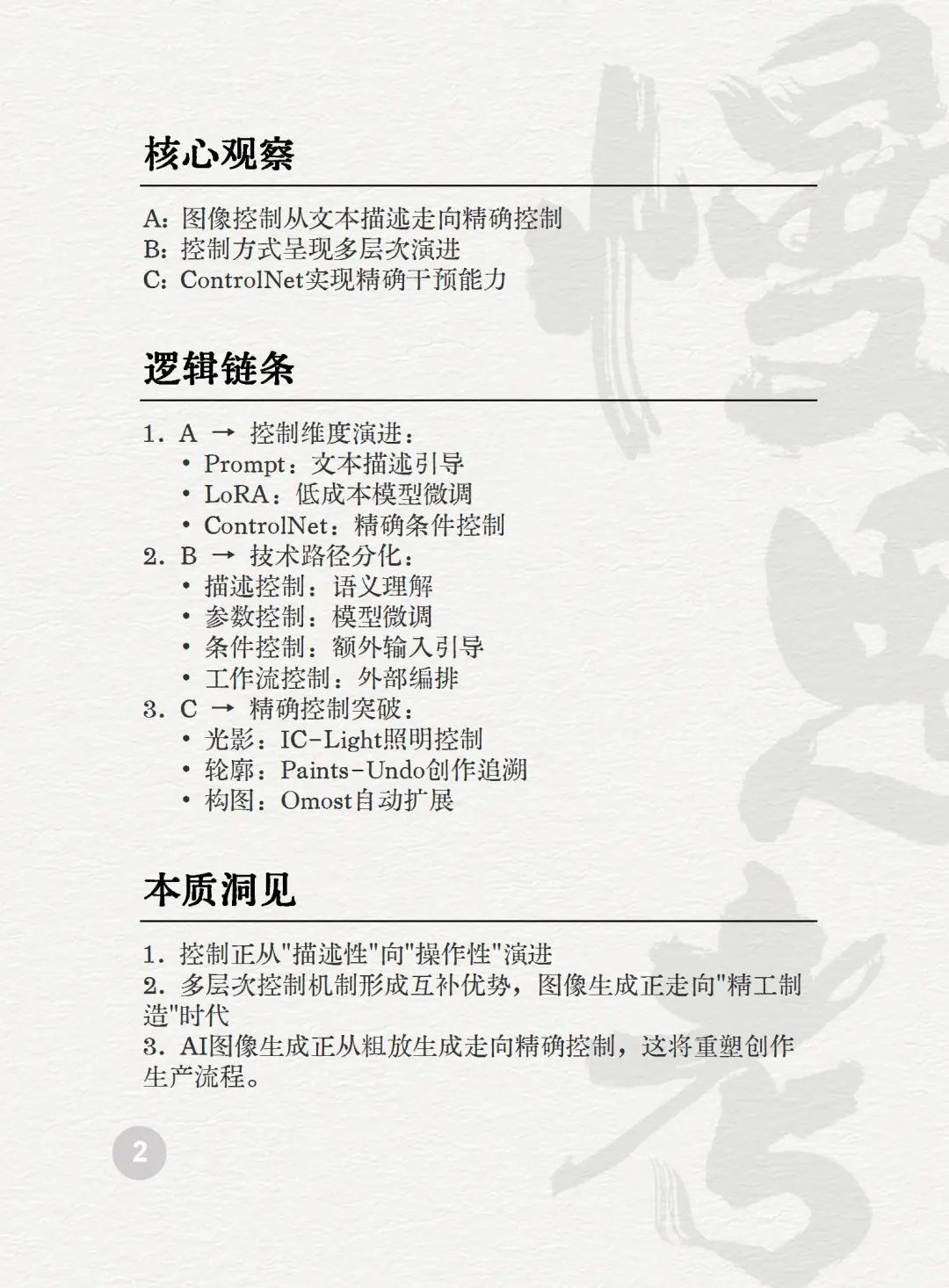
图像处理

(左右滑动卡片,切换快/慢思考)
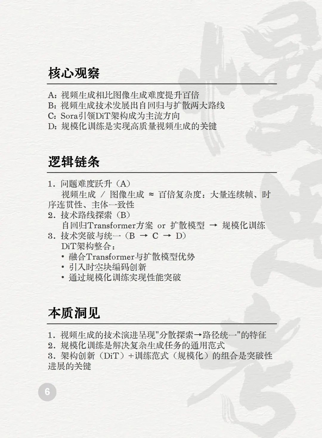
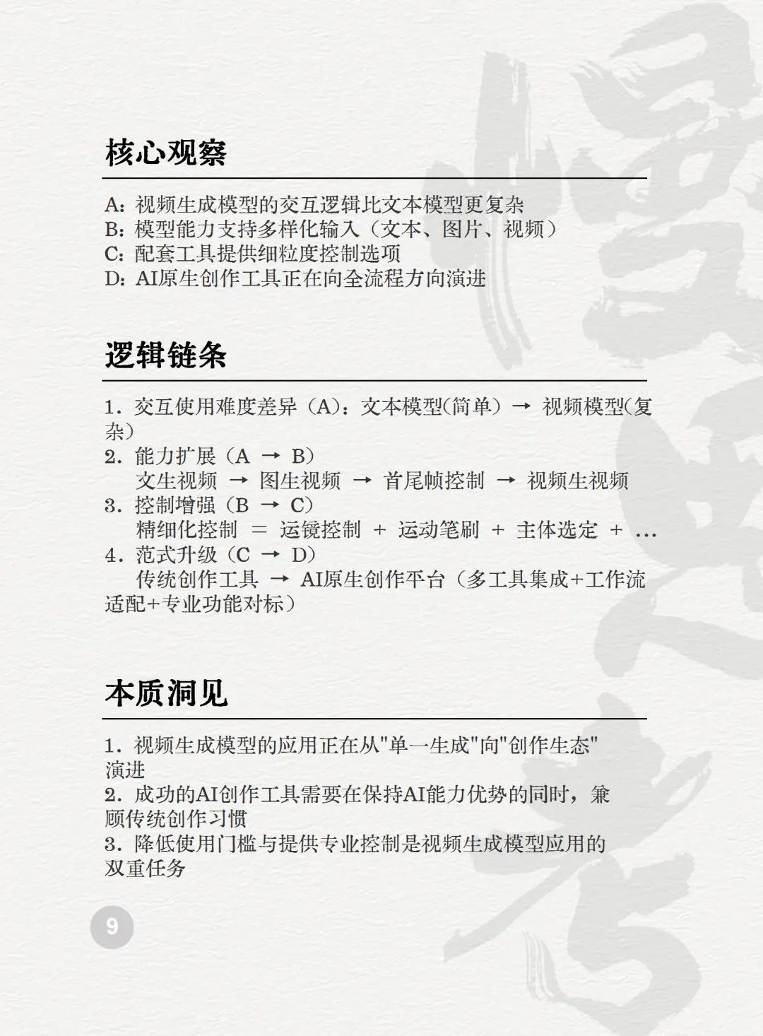
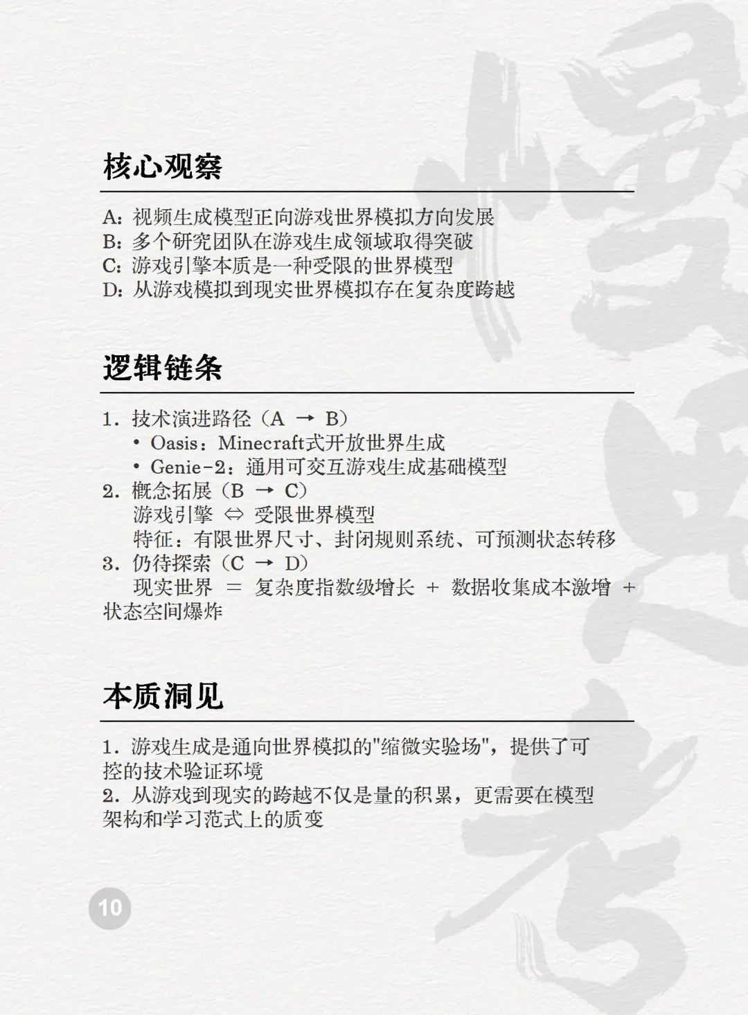
视频生成

(左右滑动卡片,切换快/慢思考)

编程助手

Agent

(左右滑动卡片,切换快/慢思考)
端侧智能

具身智能

基础模型


具身智能读书会启动
集智俱乐部联合上海交通大学助理教授李永露、银河通用机器人合伙人史雪松、南京大学LAMDA组博士生陈雄辉、香港大学在读博士生穆尧,共同发起首季「具身智能」读书会。读书会计划采用“自下而上”的层级结构,探讨四个核心模块:硬件系统(机器人本体设计),数据、仿真环境与Benchmark,机器人学习,具体场景任务。希望通过重点讨论经典、前沿的重要文献,帮助大家更好地学习机器人与具身智能技术前沿技术,为相关领域的研究和应用提供洞见。
读书会从2025年1月19日开始,每周日14:00-16:00,持续时间预计 6-8 周左右。每周进行线上会议,与主讲人等社区成员当面交流,之后可以获得视频回放持续学习。
推荐阅读
6. 加入集智,一起复杂!
点击“阅读原文”,报名读书会









































































































