早期预警临界点能帮助我们更好地决策吗?

摘要
一些复杂社会生态系统的突变可以通过观测其在跨越临界点前承受压力增大时的行为来预测。尽管在识别能提供临界点早期预警信号(EWS)的统计指标方面已取得显著进展,但这些指标尚未在管理实践中得到直接应用。在此,我们构建了一个早期预警系统(EWSys)理论模型,将EWS信息整合到简易决策流程中。该模型包含一个临界指标(其数值随系统逼近临界点而递增)和一个触发阈值(超过该值即发送二元EWS信号)。我们证明:虽然EWSys能通过更新对临界点位置的认知来帮助平衡突变风险,但若未收到预警信号,反而可能导致更冒险的行为。这就形成了"更精准的临界点定位信息"与"更高的临界跨越风险"之间的张力。我们的研究框架通过阐明如何、何时及为何能运用韧性指标改进决策,为构建人地复合系统韧性指标体系提供了重要补充。
关键词:灾难性制度转变(Catastrophic Regime Shifts)、早期预警信号,临界点(Tipping Points),实验,学习,经济学
集智编辑部丨作者

论文题目:Do early warning signals of tipping points lead to better decisions?
发表时间:2025年4月9日
论文地址:https://royalsocietypublishing.org/doi/abs/10.1098/rsif.2024.0864
期刊名称:Interface
近年来,亚马逊雨林退化、大西洋环流减弱等生态系统的“临界点”风险引发广泛关注。这些系统一旦越过临界点,可能将发生不可逆的灾难性转变。尽管已经有开发出一些基于统计指标的早期预警信号(EWS),例如自相关性和方差的异常变化,但这些工具尚未有效应用于实际管理决策。近期发表于 Journal of the Royal Society Interface 的研究通过构建理论模型,首次揭示了早期预警系统(EWSys)在决策中的双重作用:它既能帮助规避风险,也可能因“未触发警报”的误判而鼓励冒险行为。这一发现为理解生态管理与人类行为的复杂关系提供了全新视角。
研究框架:早期预警系统如何影响决策?
研究框架:早期预警系统如何影响决策?
研究团队考虑了一个简单的决策理论模型,其目标是在不超过临界点的情况下最大化使用社会生态系统(例如渔业)的潜在收益。构建了一个包含科学机构(监测系统状态)和决策者(选择行动强度)的双主体模型(图1)。科学机构通过统计指标(如自相关性)持续监测系统状态,当指标超过预设的触发值(Trigger Value, θ)时,向决策者发送二进制的预警信号(EWS)。决策者则根据是否收到信号,动态调整行动策略(如渔业捕捞强度)。
模型的核心矛盾在于:风险与信息的博弈。若收到EWS,决策者会降低行动强度以规避风险;但若未收到信号,决策者可能因“系统仍安全”的预期而加大行动力度,反而增加崩溃风险。这种“安全错觉”的潜在代价,成为早期预警系统设计的关键挑战。

图 1. 一个针对临界点的简单预警系统(EWSys)。决策者需要决定从一个未知临界点(2)的社会生态系统中收获多少(1)。科学机构监测系统行为(3)并使用数据计算临界点指标。引爆指标和触发值共同构成EWSys(4),如果临界指标超过触发值,则向决策者(5)发送二进制预警信号,决策者根据收到的信息调整后续动作(1)。
早期预警系统的双刃剑影响
早期预警系统的双刃剑影响
通过两阶段决策模型(图2),研究揭示了EWSys对行为模式的深层影响:
1. 短期谨慎,长期分化:在第一阶段,决策者因预警可能性的存在,倾向于选择比无预警系统时更保守的行动(如减少捕捞量)。若收到EWS,第二阶段行动维持保守;但若未收到信号,决策者可能显著提高行动强度。
2. 总体风险的不确定性:尽管预警系统提升了经济收益(通过优化行动策略),但未触发警报时的冒险行为可能导致总崩溃风险高于无预警系统的情况。例如,当触发值θ设置过高,即对应系统特异性高但敏感性低,未预警状态下的过度自信可能抵消第一阶段的风险规避效果。

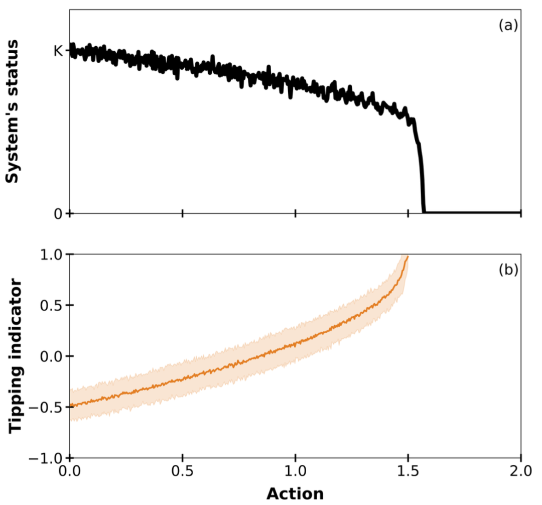
图 2. 一个具有临界点的社会生态系统的例子。(a)随着时间,系统对不断增加并最终导致系统崩溃的行为所做出的反应。(b)当系统接近临界点时,统计临界指标(如自相关)增加。在行为水平低的时候,因为系统存在波动,自相关是负值。
系统设计与参数优化:
敏感性与特异性之间的博弈
系统设计与参数优化:
敏感性与特异性之间的博弈
早期预警系统的效能高度依赖触发值θ的选择(图3)。研究发现:
-
经济收益与风险控制存在目标冲突:最大化经济价值的θ值(高特异性)通常不同于最小化崩溃风险的θ值(高敏感性)。例如,θ=0.1时系统捕获了94%的崩溃风险,但经济收益峰值不在此。
-
决策者偏好决定系统最优配置:风险容忍度(α)高,或更重视未来收益(折现因子β高)的决策者,倾向于选择特异性更高的预警系统,以换取长期收益增长,尽管这可能增加短期风险。

图 3. 二进制早期预警信号(EWS)的发送原理。(a) 信号函数表达了接收EWS的概率与(未知的)临界点距离之间的关系。(b) 对于给定的临界指标(此处为自相关)和一组触发参数(此处从θ=−0.5到θ=0.7),可以推导出一系列信号函数。当与临界点的距离为0.75个单位时,对于触发值为θ=0.7的EWS系统,接收EWS的概率接近0%;对于触发值为θ=0.4的EWS系统,概率约为2%;对于触发值为θ=0.1的EWS系统,概率约为94%;而对于触发值为θ=−0.2和θ=−0.5的EWS系统,概率几乎为100%。
从预警到行动,如何跨越“最后一公里”?
从预警到行动,如何跨越“最后一公里”?
该研究首次将统计学预警指标纳入动态决策框架,揭示了管理复杂系统的核心矛盾:信息改善未必降低风险,反而可能引发行为适应性变化。例如,气候政策中过早依赖“未达临界点”的结论,可能延缓减排行动。未来研究需进一步探索多主体博弈、非二进制预警(如交通灯系统)以及历史行动累积效应的影响。
早期预警系统的价值不在于完全消除不确定性,而是帮助社会在风险与收益间做出知情权衡(Informed Trade-off)。这一洞见为生态保护、公共卫生和金融风险监管提供了普适性启示——最好的决策工具,是理解人性与科学规律的结合。
地球系统科学读书会
6. 探索者计划 | 集智俱乐部2025内容团队招募(全职&兼职)





