通用人工智能的黎明:计算视角的意识理论综述

导语
人类意识长期以来一直是一个谜团,而机器智能和意识则是一项艰巨的追求。研究者从不同角度和层面发展了多种理论来解释人脑中的意识现象。本文梳理了源自不同学科的几个主要意识理论分支,包括信息论、量子物理、认知心理学、生理学和计算机科学,旨在从计算角度将这些理论联系起来。文章还讨论了现有的意识评估指标,以及当前计算模型具有意识的可能性。想要利用计算机器构建通用人工智能,破解意识谜题可能是重要一步。本文译自《Survey of Consciousness Theory from Computational Perspective——At the Dawn of Artificial General Intelligence》一文的第1-9和11章。
如果你对智能、意识的话题感兴趣,集智俱乐部最近策划了「从神经动力学到意识:跨尺度计算、演化与涌现」读书会,会跨越微观、介观与宏观的视角,探索意识与智能的跨尺度计算、演化与涌现。重点探讨物理规律与人工智能如何帮助我们认识神经动力学,以及神经活动跨尺度的计算与演化如何构建微观与宏观、结构与功能之间的桥梁。欢迎你加入~
关键词:意识理论,信息论,整合信息论,量子物理,认知心理学,生理学,计算机科学,通用人工智能
Zihan Ding, Xiaoxi Wei, Yidan Xu丨作者
董佳阳、袁冰,王志鹏,刘凯威,杨明哲丨译者
张江丨审校
1. 引言
1.1 关于人类意识的柏拉图式对话
1.2 意识的定义
1.3 意识的测量
1.4 意识与智能
1.5 意识与自由意志
1.6 睡眠中的意识
1.7 意识理论概述
2. 整合信息论
2.1信息熵
2.2 整合信息论的基本概念
2.3生物学证据
3. 作为物质状态的意识
3.1 整合原则
3.2 独立原则
3.3 动力学原则
3.4 小结
4. 协调客观还原理论(Orch OR)
4.1协调客观还原下的意识
4.2 神经元中的自由意志
4.3 Diósi-Penrose客观还原
4.4 量子状态客观还原的证据
5. 全局工作空间理论
5.1 意识剧场
5.2 GWT的计算模型
6. 高阶层次理论
6.1 高阶感知理论
6.2 高阶思维理论
6.3 自我表征理论
6.4 HOT的其他理论和观点
7. 注意图式理论
7.1 基本定义
7.2 I-意识和M-意识
7.3 作为 GWT 和 HOT 统一体的 AST
8. 意识图灵机
8.1 基本定义
8.2 用于意识的 CTM
8.3 与其他理论的关系
9. 意识的生理评估指标
9.1 基于电信号的度量
9.2 基于行为的度量
10. 结论

论文题目:Survey of Consciousness Theory from Computational Perspective——At the Dawn of Artificial General Intelligence
论文链接: https://arxiv.org/pdf/2309.10063.pdf
1. 引言
1. 引言
作为⼀种复杂⽽难以捉摸的现象,意识仍然是科学上最⼤的谜团之⼀。⼏个世纪以来,它⼀直是哲学探究的主题,最近⼜成为科学研究的对象。我们⼈类尚未清楚意识为什么以及如何存在于我们的⼤脑中,甚⾄对于我们是否真的有意识也存在不同的看法。现有的意识理论对⼈类意识过程提供了不同的解释。
本文从跨学科角度全面探讨了意识的理论基础。第1章试图通过区分意识与觉知、唤醒和清醒(awareness, arousal, and wakefulness)等概念来界定与意识相关的概念。这一章进一步强调了人类意识问题的重要性和困难,旨在引起不同研究社区的关注,共同探讨这一问题。
第2、3和4章阐述了意识的数学和物理基础。具体而言,第2章介绍了整合信息论(Information Integration Theory),概述了一个有意识的主体所需的信息熵条件,提供了有关意识可能表现出的信息特征的见解。第3章和第4章讨论了用物质状态来表征意识(Consciousness as a State of Matter)和协调客观还原理论(Orchestrated Objective Reduction Theory),两者都从物理学的⻆度探讨了意识问题。这两章讨论了意识作为⼀种物质状态应该具备的具体特征,以及⼀些量⼦理论研究者提出的作为意识产⽣基础的原则。随后的第5、6、7和8章概述了⼏种有影响⼒的意识理论,并简要总结了与每种理论相关的计算模型的研究,包括(5)全局⼯作空间理论(Global Workspace Theory, GWT)(6)高阶层次理论(High-Order Theories HOTs)(7)注意图式理论(Attention Schema Theory, AST)和(8)意识图灵机(Conscious Turing Machine, CTM)。第 9 章简要概述了当前基于电⽣理信号和⾏为指标的用于意识的⽣物医学测量⽅法。
总之,本文从信息论、量子物理、认知心理学、生理学和计算机科学等多个学科视角对意识问题给出了一份全面综述,旨在从计算的角度建立这些理论之间的联系,以便构建未来的AI意识。
为了让读者初步了解这一话题,下面提供了一段围绕意识问题的对话。
1.1 关于人类意识的柏拉图式对话
某天我遇到了两位穿着时髦的博士生,便和他们讨论起人类大脑中的意识问题。这次对话从意识和物理世界之间的关系开始,讨论了他们对意识的看法。对话中令人困惑的地方便成为了本文研究的动机,并引出了本文要解决的基本问题。对话如下。
雅典娜:嘿,我在看双缝实验的结果,但我很难理解是什么决定了光子选择穿过哪个缝,这到底发生了什么?
伽利略:嘿,这只是光子的波粒二象性,只有当你在屏幕上观察时,光子的状态才会坍缩。这只是一种随机现象,你不要多想。
雅典娜:你说的 “随机”是什么意思?这个世界的本质最终是随机的吗?连爱因斯坦都说过上帝不会玩骰子。
伽利略:你的测量会影响光子的状态,这决定了它在双狭缝实验中穿过的狭缝。
雅典娜:难道我的精神状态会决定光子的状态?那假如我选择以不同的方式观察它,比如说比预期观察晚0.00001秒,它的状态也可能改变吗?
伽利略:是的,也许吧。你的心理状态也是一个随机的过程,对吧?因为你有你的自由意志或意识。
雅典娜:意识。你真的相信它的存在吗?如果我是基于决定论的,由基本的物理和化学规则完全决定呢?
伽利略: 但量子力学的基本原理是,你体内的光子和粒子,包括你的大脑,仍然具有概率状态,对吗?所以你也在遵循一种随机过程,而不是确定过程。
雅典娜:你说得对。状态坍缩过程被假定为具有真正的随机性,这个过程可能发生在我的大脑中,影响我的决定,也影响这些光子通过的狭缝。但我仍然不太相信我的意识真的存在。像我的大脑这样大的系统可能会发生状态退相干,因此不存在量子特性,我可能仍然是确定的。
伽利略:我认为意识的存在是一种因人而异的信念。
雅典娜:等等,但意识是什么?如果没有一个明确的定义,我们就无法讨论它的存在。意识似乎可以描述主观体验,但却没有一个严格的定义。我想知道意识过程发生在何时何地。
伽利略:我猜是在大脑皮层或丘脑。不过,要使这种现象发生,大脑的大部分功能区域可能都有一个触发意识的协作过程。
雅典娜:我同意。另外,如果我们假设一块石头或一棵树不可能像人一样有意识,那么这个系统就必须具备一定的计算能力。
伽利略:我也无法想象一个没有记忆的系统会有意识。
雅典娜:这一点我可能不同意。我认为脑损伤失去记忆的病人仍然有意识。
伽利略:可能是一个证据。你认为意识会在睡眠中保留吗?
雅典娜:这可能是个复杂的问题。你知道睡眠有多个阶段,包括非快速眼动期(NREM)和快速眼动期(REM)。不同阶段的意识水平可能不同。
伽利略:同意。梦发生在快速眼动期,对吗?做梦时我感觉自己有意识,所以我想我在快速眼动期是有意识的。但这和清醒时的体验还是很不一样的。
雅典娜:我不确定,这很复杂。但梦与醒的本质区别在于,睡眠时大脑没有来自外部感官的输入,所有体验都是大脑自己伪造和编织的。如果意识是在梦中产生的,那就说明来自外部感官的输入可能不是系统具备意识的必要条件。
伽利略:我想是的。看来意识与主观体验很接近,尽管我不确定主观体验是真实存在还是人类的虚假幻觉。
雅典娜:看来 “主观体验”在某些书中是与意识相对应的说法。但这个定义我还不太清楚。另外,“真实 ”和 “虚假 ”的问题我也不清楚。如果我们对世界的测量会影响世界的状态,那么对世界的“真实”观察和“虚假”观察又是什么意思呢?毕竟,它们只是我们大脑中的镜像信号,并不能直接代表真实世界的状态。
伽利略:嗯,这是一个非常悲观的哲学观点。说到意识的定义,如果我们把意识定义为 “主观体验”,那么它似乎与另一个概念 “智能”并无多大关联。如今,人们在计算机中构建人工智能,它也有意识吗?这或许是一个有趣的问题!你认为这只与图灵测试[Turing,2009]相关吗?
雅典娜:我不这么认为。那篇论文的重点是讨论图灵机能否实现人类水平的智能。请注意这里用词的不同,是智能而不是意识!我认为一个程序通过图灵测试的结果只能说明它和人类一样聪明,但不能说明它有意识。
伽利略:谢谢你提醒我。看来,智能和意识是两码事。但请记住,在讨论开始时,我们提到意识可能需要一定的计算能力,而这种计算能力可以表述为智能。
雅典娜:也许吧,智能属性似乎是意识出现的必要条件,但我不确定意识在多大程度上需要智能。
伽利略:是的,这一点还没有被发现,可以作为一个很好的研究课题。不过,如果一种生物已经有足够的智慧在世界上生存,为什么还需要意识呢?
雅典娜:问得好。根据达尔文的进化论,世界上现有的生物应该只表现出那些通过自然选择有利于其生存的技能。如果人类具备意识,就说明意识对人类在环境中生存有一定的好处,没有意识的人就会被历史抹去。但花草树木依然存在,这着实让我烦恼。
伽利略:树木和花朵与人类是不同的物种。也许对于某些物种,具备意识是必要的,比如动物。
雅典娜:嗯,但我还是觉得不清楚,如果假定意识是存在的,为什么人类或其他动物会有意识?
雅典娜:看来意识理论可能是一个非常复杂的课题,与一些非常不同的学科都有关联,比如物理学、生物学、计算机科学、神经科学、信息论等等。这可能非常困难。但至少让我们开始研究吧!
可上下滑动查看
上述对话是本文作者为开始研究意识问题而进行的讨论的缩影。我们将从意识的定义(第 1.2 节)、意识与智能的关系(第 1.4 节)、意识与自由意志(第 1.5 节)开始讨论。然后,我们将简要概述现有的意识理论(第 1.7 节),并进一步讨论睡眠中的意识(第 1.6 节)。
1.2 意识的定义
意识(Consciousness)、感知(Awareness)、清醒(Wakefulness)和唤醒(Arousal): 意识是一个复杂而多面的概念,在神经科学、心理学和哲学领域都有广泛的研究。现有研究通常将意识定义为由两个主要部分组成:唤醒(清醒)和感知(主观体验)[Lendner et al., 2020]。唤醒指的是警觉或清醒的整体状态,而感知指的是感知和解释感官信息的主观体验。
通常,唤醒是通过睁开眼睛来表示的,而感知则是通过听从命令的能力来推断的[Lee et al., 2022]。然而,在某些情况下,例如做梦时,尽管没有完全清醒,主观体验仍然会发生。在睡眠或麻醉过程中,意识通常被认为是不存在的,但在某些情况下,意识仍然可以存在,这取决于唤醒和感知的程度。意识、感知、清醒和唤醒是人类心智和大脑研究中相关但又不同的概念。我们根据现有文献对每个概念给出了如下描述性定义:
意识是指意识到自己的想法、感受、感觉和周围环境的主观体验。它通常被描述为一种清醒的状态,能够意识到自己的周围环境和内心状态。作为讨论意识问题的一个重要概念,“感质”(qualia)指的是对感官信息的主观和个人的体验,比如我们对颜色、声音、味道和气味的感知方式。它是感官知觉的主观体验,他人无法对其进行客观测量或观察。
感知是指感知、处理和理解来自环境或内心体验的信息的能力。它包括有意识和无意识的过程,范围从简单的感官知觉到复杂的认知过程,如注意力、记忆和推理。
唤醒是指大脑和身体对内部和外部刺激的反应程度。它是一种生理状态,从低度唤醒(如昏睡或放松)到高度唤醒(如强烈兴奋或恐惧)不等。
清醒指的是醒着而不是睡着的状态。它是一种生理状态,其特点是大脑有电活动并能对外界刺激做出反应。
总之,意识是对自己的思想、情感和周围环境的一种主观体验,而感知则是接收、处理和理解信息的能力。清醒是一种以清醒为特征的生理状态,通常被视为与意识相同。唤醒是指对刺激的反应程度。感知和唤醒是出现意识的必要条件,但不是出现意识的充分条件,并且在感知和唤醒的程度不够的情况下也可能出现意识。
1.3 意识的测量
最近的研究发展了测量人类意识的有效方法[Seth et al.,2008,Demertzi et al.,2017],例如基于电信号的指标,如扰动复杂性指数(Perturbational Complexity Index PCI)[Casali et al.,2013]和脑电双频指数( Bispectral Index BIS)[Rossow & Manberg,2001,Johansen,2006],以及基于行为的指标,例如格拉斯哥昏迷量表(Glasgow Coma Scale GCS)[Jones,1979,Sternbach,2000],昏迷恢复量表(修订版)(The Coma Recovery Scale-Revised CRS-R)[Giacino et al., 2004年]和全面无反应性评价指标(Full Outline of Unresponsiveness FOUR)[Wijdicks et al., 2005年]。每个生理评估指标的详细信息在第九节中进行了讨论。在下面的段落中,我们以PCI指标为例来区分不同意识状态下的唤醒和感知概念。
准确测量意识的能力对于了解和治疗昏迷、麻醉和脑损伤等影响意识的病症具有重要意义。扰动复杂性指数(PCI)是根据脑电图(electroencephalographic EEG)对经颅磁刺激(transcranial magnetic stimulation TMS)直接和无创皮质扰动的反应而开发的。PCI 对 TMS 所诱发的显著皮质激活的确定性模式的复杂性进行量化,从而得出一个经验临界值,该临界值能可靠地区分各种状态下的无意识和有意识状态,包括快速眼动睡眠、清醒、氯胺酮诱导的麻醉和有意识的脑损伤患者。
在卡萨利等(2013)的 扰动复杂性指数(PCI) 研究中[Casali et al., 2013],唤醒和感知水平是人类意识程度的指标。表 1 总结了不同状态下的意识唤醒和感知水平,表明在不同状态下,意识在人脑中的表现会有所不同[Lee et al., 2022]。与正常人的完全清醒状态相比,REM 或 NREM 等睡眠阶段的唤醒或意识水平较低,通常被认为不如清醒状态 “有意识”。通过一些药理学方法借助麻醉可达到类似的较低的唤醒和感知水平,从而导致人达到不完全意识状态。从病理学的角度来看,现有的微意识状态(minimally conscious state , MCS)患者似乎具有相对较高的唤醒和感知水平,但他们仍然没有意识,这证明了唤醒和感知是意识的必要条件,但不是充分条件。无反应觉醒综合征患者的唤醒水平较高,但感知水平较低。
|
|
|
|
|
|
|
|
|
|
|
|
|
|
|
|
|
|
|
|
|
|
|
|
|
|
|
|
|
|
|
|
1 快速眼动(rapid eye movement,REM),2 非快速眼动(non-rapid eye movement)
表 1:不同状态下的意识唤醒和感知水平(结果改编自 [Lee et al., 2022])。
1.4 意识与智能
在阿兰 · 图灵的著名论文中,他对反对图灵机的意识论点发表了评论[Turing, 2009]:
“我不想给人留下这样的印象,即我认为意识并不神秘。例如,任何将意识局部化的尝试都会带来悖论。”
对于论文中机器能否像人一样思考的问题,图灵提出了著名的模仿游戏,作为测试机器智能的一种方法。智能和意识被广泛认为是大脑的两种不同属性。在Max Tegmark所著的《生命 3.0》[Tegmark, 2018]中,智能被定义为完成复杂目标的能力,而意识则被定义为主观体验。意识似乎比智力更神秘,也更难测量。如图 1 所示的意识 “金字塔”(原文见 Tegmark [2018]),与智能相关的问题是最简单的,这也是 David Chalmers 所声称的。这类问题通常不需要考虑实验对象的主观体验。困难的是如何找到物理上可解释的特征,以区分有意识和无意识过程。下一阶段的问题是意识是如何发生的,以及决定因素是什么。最后也是最难的问题是解释意识的存在,或者说为什么任何系统中都存在意识?

图 1:与意识相关的不同层次问题的难易程度。
关于人类大脑中存在意识的原因,斯蒂芬 · 沃尔夫拉姆(Stephen Wolfram)的一段话指出,自我建模的局限性和时间的持续性是人类拥有意识的两个关键因素:
“我们拥有连贯的意识这一事实是两件事的结果: 1. 我们的计算能力是有限的,因此宇宙中没有足够的资源让我们构建一个完整的自我模型。2. 我们相信我们在时间上具有持续性,因此在没有恒定性的地方假定了恒定性。”
意识是一个复杂而多面的现象,哲学家、心理学家、神经科学家等对它的研究由来已久。即便如此,意识对于现代社会来说仍然是个谜,人们把它称为意识的困难问题,它由 David Chalmers 于 1995 年首次提出[Chalmers, 1995, 1997]。它一般被理解为对思想、洞察(perception)、情感和感觉(sensation)等主观精神状态的体验或感知。这个难题指出了人类头脑中存在这种主观体验的原因。意识与大脑的功能密切相关,但其确切的性质和机制仍未完全明了。一些理论认为,意识产生于感官信息的整合,而另一些理论则认为,意识是宇宙的内在属性或现实本身的一个基本方面。引自 Stephen Wolfram 的这段话表明,连贯的意识体验可能取决于我们的计算能力的局限性和对时间持续性的假设。这一论点表明,我们相信自己是随着时间而持续存在,尽管宇宙中并不存在实际的恒定性。
1.5 意识与自由意志
自由意志(Free will)被定义为:人类做出并非完全由生物、环境或外部因素决定的选择和决定的能力。人类是否拥有自由意志目前尚存在很大争议和未知性。不过,自由意志被认为与意识密切相关。在图 2 中,我们刻画了几种意识理论的统一架构(本文将稍后介绍它们),并说明了意识与自由意志之间的关系。在图2还刻画了人脑的低级模块(low-level modules)和意识模块(consciousness module)之间存在的相互作用,人脑中的意识体验就发生在人类大脑中[Baars, 2003, Baars and Franklin, 2003, 2007, 2009, Locke, 1948, Armstrong, 1981, Armstrong and Malcolm, 1985, Lycan, 1996, Armstrong, 2002, Lycan, 2004, Rosenthal, 2009, 2012, 2004, Byrne, 1997, Brown et al., 2019, Graziano and Webb,2015, Graziano et al., 2020]。低级模块包括外部处理器、内部处理器和存储器。外部处理器处理人脑的输入和输出,包括图像处理器、声音处理器、味觉处理器、嗅觉处理器、触觉处理器、运动激活器、说话模块等。每个模块处理输入信息,并将处理后的信号输出到其他部分。内部处理器包括逻辑处理器、语言处理器等。每个处理器都可以利用外部处理器的输出结果处理信息,也可以在没有外部输入的情况下自发处理信息。所有这些模块都有能力与其他模块和存储器进行交流,以实现预期目标,其中大多数模块会产生中间输出结果,作为其他模块的输入。更重要的是,在所有这些低级模块之外,意识模块有能力观察低级模块的中间输出,从而产生人类的主观体验(也称为意识)。这种观察过程在注意力图式理论[Graziano andWebb, 2015, Graziano et al., 2020]或高阶层次理论[Locke, 1948, Armstrong, 1981, Armstrong and Malcolm, 1985, Lycan, 1996, Armstrong, 2002, Lycan, 2004, Rosenthal, 2009, 2012, 2004, Byrne, 1997, Brown et al., 2019]等理论中也被表述为自我建模过程。然而,这些解释都是高度抽象的。关于人类大脑中究竟是哪一部分产生意识,文献中仍存在争议。例如,有一些工作[Baars,2002]表明,前额叶皮层可能参与了高阶层次的认知过程。关于这些理论的不同解释将在后面的章节中详细讨论。由于计算能力有限,意识模块只会关注那些重要的信息流,而这些信息流只是低级模块所有中间输出结果的一个相对较小的子集。这与实验证据显示人类每秒只能有几十次意识体验的结果不谋而合[Tegmark, 2018, 2000]。
真正自由意志的存在仍然是意识理论的一个重要方面,尽管它缺乏足够的科学证据来明确证明或否定。为了全面探讨自由意志的存在及其在人脑中的潜在层次(图 2),我们将把讨论分为正反两方面的假设:(1)假设存在真正的自由意志;或(2)否认自由意志的存在。因此,我们用在图2中虚线标出自由意志的区块。对于第一种情况,即肯定自由意志是存在的,超出了现有物理学可解释的范围,我们可以尝试从现有的数学和物理学框架之外寻找外部变量来确定人类的决策过程。外部变量类似于爱因斯坦-波多尔斯基-罗森(Einstein–Podolsky–Rosen, EPR)的著名悖论[Einstein et al., 1935 年]中的隐藏变量,该悖论指出可能存在一些未观察到的隐藏变量,用于解释量子力学中真正的随机性,这是爱因斯坦等人对量子力学框架完整性的质疑。与量子力学中随机性对 EPR 悖论的解释类似,对真正的 “自由意志 ”的解释可能也需要这种超出已知物理系统的外部随机性。关于自由意志存在的物理解释的更多细节将在第 3 节和第 4 节中讨论。自由意志的这一部分在图 2 中显示为包含自由意志的蓝色块,由意识模块注入,影响低级进程(如图 3),从而影响系统的最终输出。在第二种假设,即真正的自由意志并不存在的基础上,是什么导致一些人认为并感觉自己也拥有所谓的 “自由意志 ”呢?这种现象可以用当前的架构来解释,即幻觉中的 “自由意志”[Wegner, 2004]。关键的事实是,意识模块由于信息处理的带宽有限,只能观察到低级模块的部分中间输出,因此系统对环境的最终输出并不能完全由这些观察到的信息决定,而是要加上更多其他未观察到的信息。意识模块仍然试图通过制造 “自由意志 ”决定结果的幻觉来解释所产生的输出。然而,这种解释可能值得商榷,需要验证。目前,自由意志的存在也是一个悬而未决的问题。

图 2:对具有自由意志的意识系统架构的概述

图 3:人脑等意识系统中处理器的细节
1.6 睡眠中的意识
人类睡眠过程包括快速眼动期(REM)和非快速眼动期(NREM)两个阶段。根据前人的研究[Lee et al., 2022],非快速眼动是一种既无唤醒也无感知的状态,而快速眼动则是一种无唤醒的意识状态。
整合信息论(IIT)[Tononi, 2004]认为,深度睡眠时意识会减弱。整合信息论相信意识是由系统内的整合的信息产生的。根据整合信息论,睡眠时的意识水平取决于大脑活动的整合程度。
研究表明,从 NREM 中醒来的受试者,尤其是在深夜早些时候醒来的受试者,通常会报告缺乏意识,即使大脑皮层和丘脑神经元仍然处于活跃状态。然而,在其他时间,主要是在 REM 或晚间较轻度的 NREM 被唤醒的受试者,则会报告以生动图像为特征的梦境[Hobson et al., 2000]。从整合信息论的角度来看,睡眠期间意识的减弱与 NREM 期间大脑皮层回路的双稳态性是一致的。与这些观察结果一致的是,使用经颅磁刺激(TMS)——一种非侵入性刺激大脑的技术–结合高密度脑电图(EEG)进行的研究显示,早期NREM睡眠与大脑皮层区域之间有效连接的中断有关,从而导致整合的缺失,或失去重现,进而失去信息[Massimini et al., 2005,2007]。这些研究结果表明,睡眠时的意识水平取决于大脑活动的整合程度,整合程度降低会导致意识减弱。
总之,IIT 表明,睡眠时的意识水平取决于大脑活动的整合程度,整合程度降低会导致意识减弱。
1.7 意识理论概述
研究人员提出了多种理论来研究意识的本质及其如何从大脑中产生。其中最著名的理论包括整合信息论(IIT)、作为物质状态的意识、协调客观还原理论(Orch OR)、全局工作空间理论(GWT)、高阶层次理论(HOT)、注意力图式理论(AST)、意识图灵机(CTM)等。IIT(第 2 节)提出,意识产生于多种感官和认知来源信息的整合。第三节将意识看作一种物质状态从物理学原理的计算角度分析了整合信息论的不足。Orch OR 理论(第4节)从量子力学的角度提出了一个精心安排的客观还原过程来解释意识体验中的自由意志。GWT(第5节)认为,大脑中一个全局工作区的激活可以产生意识,这个工作区整合了来自不同来源的信息,并将其广播到大脑的其他部分。HOT(第6节)认为意识是感官信息高阶表征的结果。AST(第7节)认为意识是一种注意力图式,大脑用它来表示有意识的状态。CTM(第 8 节)理论认为,意识可以被描述为一种计算过程,是图灵机的延伸。这些理论为意识的本质提供了不同的视角,各有优缺点。这些理论为如何研究和理解意识提供了启示。我们进行这项调查的目的是比较这些理论的异同,并总结不同理论之间的关联。更重要的是,我们希望从这些理论中找到可行的计算模型,用于描述人脑的意识过程。
2. 整合信息论
2. 整合信息论
整合信息论假定,意识与系统整合信息的能力相对应。该理论首先提出了经验公理,然后假设了会产生内在经验的物理系统属性。为了实现这一点,该理论认为系统本身必须具有因果力(cause-effect power),而不是来自任何外部因素。系统的因果力(cause-effect power)由所有子系统的最小熵中的最大值来量化。评估的方法是在外部因素固定不变的情况下,干预系统的一个子集(因)的状态,并观察系统另一部分(果)的状态变化。因此,IIT 声称,任何有意识的体验都与最大程度上不可约简的因果结构有关。在本节中,我们将展示如何通过一种叫做信息整合的测量方法来量化因果强弱。如果 IIT 理论是正确的,我们应该能够计算出人脑中有意识体验的整合信息,并得出一个合理的值。
2.1 信息熵
根据香农(Shannon, 1948 年)的定义,量化信息的方式是:当一个信息出现时,若干备选方案中不确定性的减少。这可以用熵函数来衡量,其定义如下。

计算中使用的对数b通常以 2 为底,这意味着熵的单位是比特。一个系统的熵是该系统生成的信息的平均信息含量的度量。
例如,在一个有0和1两种可能结果的二进制系统中,当任一结果的概率为 0.5 时,熵最高,为1;当一种结果的概率为 1,另一种结果的概率为 0时,熵最低,为0。
除了用于信息论,熵还被应用于密码学、信号处理和热力学等领域。在热力学中,熵用于量化热力学系统中的无序或随机程度,通常被称为热熵。
对于离散状态系统来说,所有可能的独立状态的均匀分布包含的信息最少,因此熵最大。然而,仅仅拥有大量的独立成分,从而产生大量的可用状态,还不足以产生有意识的系统。这些成分还必须在适当的时空尺度上互为因果关系。意识的这一关键方面被称为信息整合,由 Tononi 提出[Tononi, 2004]。此外,作者还提出了一个计算模型来量化信息整合的能力,这将在下面的章节中详细介绍。
2.2 整合信息论的基本概念
IIT 的公理指出,每一种经验都是内在存在的,并且是结构化的、具体的、单一的和确定的。
-
经验是内在存在的;
-
经验是具体的,由一组特定的现象组成(感质);
-
经验是单一的、不可还原的,是信息的整合;
-
经验在内容和时空粒度上是确定的(排除了其他可能性)。
该理论假设,对于经验的每一个基本属性,意识的物理基质( the physical substrate of consciousness, PSC)都必须具有与大脑相关的因果力。因此,我们的目标是找到产生意识的神经要素的合适时空尺度。该定理意味着,只有那些具有最大内在因果力的要素才会被确定为 PSC 的要素。值得注意的是,根据这一定义,较粗的空间尺度与较细的空间尺度相比,因果力可能会更高。
回到IIT对意识的定义对应于整合信息的能力,这样系统就会产生大量的状态,而这些状态之间又存在因果关系。在一个假设的环境中,想象一下神经元的集合,它们内部相连,但不受外界刺激影响,那么我们就可以通过测量一部分以了解另一部分的信息增益,继而测试这样一个集合是否可以被分离成两个独立的部分。在信息论中,这恰恰对应于两个随机变量的互信息(mutual information)(MI)。理论中对信息整合的测量被定义为大脑系统中某种类型的 MI,称为有效信息(effective information)(EI)。
Tononi 和 Sporns在2003年提出了一个测量空间网络信息的计算模型。此外关于互信息、有效信息、互效信息(Mutual Effective Information)、最小信息二分法(Minimum Information Bipartition)、信息整合 (Information Integration)的定义,此处略去。
如果你对IIT这个话题已经感兴趣了,推荐你去参与集智策划的整合信息论读书会。

如果你对从信息论角度理解意识或者复杂系统感兴趣,可以从这个视频入门去深挖👇

2.3 生物学证据
尽管 IIT 理论提出的计算框架能够分析评估任意系统中的信息处理瓶颈,但验证主观经验与信息整合能力具有等同的对应关系,仍是一个未决问题。
IIT 假设构成意识的物理基质(PSC) 的神经要素是由最大因果力决定的,由于连接模式不同,宏观尺度的因果力可能高于微观尺度。在大脑区域中,大脑皮层具有功能特化和整合的特点,因此应能产生较高的最大信息整合值。而小脑由于神经元之间缺乏依赖性,并且无法形成一个具有较高最大信息整合值的大型复合体,因此对于产生意识来说并不重要。
IIT 还解释了为什么在慢波睡眠期间(NREM的一个核心阶段),大脑皮层神经元的双稳态放电会导致意识消失。这是因为选择性和有效性的丧失减少了信息整合[Tononi et al., 2016]。Alkire 等人[2008]认为,麻醉状态下的大脑与慢波睡眠状态下的大脑相似,其间皮层连接会中断,因此信息整合的能力会降低。实际上,扰动复杂性指数(PCI)被提议用于估算 经颅磁刺激(TMS) 在实践中诱发的 Φmax,只有在大脑反应既整合又分化的情况下,Φmax 才会很高,这与因果互动的分布式时空模式相对应,而这种因果互动是复杂的,因此不太容易压缩。
3. 作为物质状态的意识
3. 作为物质状态的意识
除了信息论的观点,研究人员还在物理系统中寻找意识过程的特性。意识可以被视为一种涌现现象。它并不取决于原子的详细属性,而是取决于原子排列成的复杂模式。涌现现象在物理学中很常见,例如,波可以存在于许多不同种类的物质中。研究人员从物理学的原理出发研究了意识现象[Penrose, 1991;Stapp, 2000;Tegmark, 2000,2015;Carroll, 2021]。这种方法的核心问题是承认意识过程的真正随机性,并在人脑中找到相应的物理过程作为证据。研究的一个分支最终诉诸量子过程,人们普遍认为量子过程在量子态的测量过程中表现出真正的随机性。有意识的过程可以解释为有意识观察者的量子测量。然而,这种解释存在几个问题: 一个是量子质因数分解问题,即有意识的观察者有一定的希尔伯特空间因式分解,使观察者周围的世界成为一个强相关但独立(与观察者无关)的系统[Tegmark, 2015]。另一个问题是人脑等物理系统中的量子退相干。大多数量子现象只出现在很小的时空尺度上,退相干过程会阻止像人脑这样大的系统继承量子特性。例如,量子退相干的典型时间尺度约为10-13∼ 10-20 秒,比认知过程的时间尺度 10-3 ∼ 10-1秒短得多 [Tegmark, 2000]。研究人员还提出了量子态的协调客观还原理论(Orch OR)来解释大脑的认知过程[Hameroff and Penrose, 2014],这将在第4节中讨论。
Max Tegmark[Tegmark,2015]认为意识是一种物质,他称之为 “感知器”,它是一个用于表示意识状态的词语。要成为 “感知器”,物质需要具备以下四个必要但非充分条件:
-
信息原则:系统必须具有强大的信息存储能力;
-
整合原则:系统不能由几乎独立的部分组成,系统内部需要有一定程度的整合;
-
独立原则:系统必须在很大程度上独立于世界其他部分的独立性;
-
动力学原则: 意识系统必须具有相当的信息处理能力,而且正是这种处理而不是静态信息本身必须被整合。
在 Tegmark 的著作中,他将 Tononi 的IIT(第2节)与有具有意识的物质应具备的其他原则进行比较,然后将分析推广到量子力学。在他的工作中,他表明信息原则和整合原则可能相互冲突。
-
过多的整合将导致极少的信息,这在第 3.1节中被称为整合悖论。此外,独立原则与动力学原则也有冲突。
-
过于独立会导致动力学系统微不足道,这就是后面第 3.3 节讨论的量子芝诺悖论。一个有意识的系统需要在信息与整合、独立与动力学这些特性之间取得平衡。因此,这项工作引入了自主度量来衡量系统中独立性和动力学的平衡。
在此基础上,它还提出了以下两项原则:
-
自主原则: 有意识的系统具有强大的动力和独立性。
-
实用原则: 进化的有意识系统主要记录对其有用的信息。
自主原则描述了动态性和独立性之间的平衡。实用原则描述了意识系统中的信息量。这些原则可以转化为系统中更多的物理问题:
-
从零开始的物理问题:如果总哈密顿H和总密度矩阵ρ完全描述了我们的物理世界,那么我们如何从两个哈密顿矩阵中提取三维空间和半经典世界的其他部分?
-
量子因式分解问题:为什么像我们这样的有意识的观察者会感知到与经典空间相对应的特定希尔伯特空间因式分解(而不是傅里叶空间)?
这是本理论要回答的问题。理论上我们需要简要介绍量子力学的基础知识,然后深入探讨这些原理。但是这里边涉及的全是公式,因此略去了3.1节中的内容,你要感兴趣可以去原文查看。同时,也给你推荐一门课程,如果您感兴趣,可以找来学习一下👇

3.1 整合原则
对于像 Hopfield 网络 [Hopfield, 1982] 这样描述大脑过程的经典系统,也可以计算整合信息,但过多的整合将导致极少的信息,这将导致所谓的整合悖论。
整合悖论假设我们的大脑是一个具有n个神经元的 Hopfield 网络,使用 Hebbian 学习规则,那么整合信息的最大容量对于n = 1011个神经元而言是37比特[Tegmark, 2015]。然而,一个意识体验的信息远远大于这个值,例如一个人在脑海中想象一幅图片。这被称为整合悖论。 在量子情况下,它永远不会超过1/4比特的信息[MacKay, 2003],那为什么我们的意识体验的信息内容看起来远远大于37比特呢?这一观察结果引发了一些猜想,包括人类大脑在意识信息方面使用了比 Hopfield 网络更好的编码方法。
3.2 独立原则
定理1 ρ-对角性定理,ρDT[Jevtic et al., 2012]。互信息总是在ρ对角的基础上取得最小值。
有了ρDT,问题就变成了如何在具有哈密顿量为下式的量子系统中找到ρ对角的基。对这个问题的答案由以下定理给出。

编者注:互信息的最小化,和 “ρ 对角的基础” 存在绑定关系,意味着要找互信息最小值,得先关注 “ρ 对角” 相关的量子态或基的特征 。打个比方,就像找函数最小值得先看特定定义域区间,这里互信息最小值的 “搜索范围”,被限定在 “ρ 对角” 这个框架里。
定理2 H-对角性定理HDT [Tegmark, 2015]。哈密顿量在能量特征基(energy eigenbasis)中始终是最大可分的(||H3||最小值)。
此外,为了使||H3||最小,我们必须有[H1,H3 = 0,这表明所有子系统(例如,具有哈密顿量H1的子系统)需要与所有相互作用哈密顿量(例如,H3)相交换。
遵循这个原则,最终会导致热寂(heat death),即所有子系统停止演化,即所谓的量子芝诺效应( quantum Zeno paradox)。
编者注:公式H = H1⊗I + I⊗H2 + H3,是把整个量子系统的哈密顿量,拆成了几部分 。简单说,H1、H2 可以理解成不同子系统自身的 “内部能量” 相关项(⊗I这种形式,类似让子系统的作用 “拓展” 到整个系统维度,同时不干扰其他子系统基础结构),H3 则是子系统之间相互作用的部分。
定理2定义了哈密顿量在 “能量特征基(energy eigenbasis)” 里,是 “最大可分的”,可以理解成,在能量特征基下,系统能被拆成相对独立、相互干扰最小的部分。H3最小,意味着子系统间相互作用的 “强度”(从范数角度衡量)被限制到最低,系统处于一种相对 “松散又有序” 的拆分状态。
热寂(heat death):原本是热力学里的概念,说宇宙最终会达到温度均匀,没有能量差可供利用,一切变化停止。这里借用来,指量子系统里所有子系统都 “停止演化” 的状态。
定义9 量子芝诺效应[Tegmark, 2015]。如果我们将宇宙分解为最大独立的对象,那么所有的变化都将停止。
编者注:用两个定理(ρDT、HDT)搭框架,先确定研究量子系统要关注的基和哈密顿量拆分形式,再通过交换关系、范数最小化,推导到极端情况(系统停止变化),最后用热寂和量子芝诺效应来描述这种极端情况,把不同物理概念串起来讲了一套量子系统从 “结构分析” 到 “演化结果” 的逻辑。
3.3 动力学原则
如果仅遵循独立原则,我们将面临量子芝诺悖论,系统将停止演化且没有信息处理能力。然而,根据动力学原则,我们也要求意识系统具有一定的信息处理能力。自主原则表明系统应该能够在独立原则和动力学原则之间取得平衡。存在一些有趣的状态类ρ,这些状态下,即使相互作用哈密顿量H3不算小,也能提供充分的动力和近乎完美的独立性。
3.4 小结
Tegmark提出的学说将整合信息论推广到量子领域,并从物理原理的角度分析了信息整合原则的不足。这引发了整合悖论,即 Hopfield 神经网络无法整合足够的信息以产生意识体验。该学说还分析了独立原则,并指出这将导致量子芝诺悖论,即将系统分解为最大独立子系统的过程最终将停止演化,与动力学原则相冲突。最后,该理论提出了一种名为自主度的度量标准,发现它在作为意识系统独立性原则和动力学原则平衡方面具有较高价值。
4. 协调客观还原理论(Orch OR)
4. 协调客观还原理论(Orch OR)
4.1 协调客观还原下的意识
回顾在第1.5节中关于意识产生中自由意志问题的讨论,我们可以推测真正的随机性可能是自由意志发生的必要条件。在人类大脑中,这种真正的随机过程是如何发生的呢?协调客观还原理论(Orch OR)[Penrose, 1991, 1994, Hameroff 和 Penrose, 1996, Hameroff, 2007, 2010, 2012, Hameroff 和 Penrose, 2014] 建立在这样一个假设之上:意识的出现是由一种生物机制引发的,这种机制能够协调量子态减缩的时刻。该理论提出,意识事件源于大脑微管中量子计算的终止,形成了客观还原的框架。客观还原指的是一个量子系统可以自发地从多种可能性的叠加态坍缩为单一状态的观念。在 Orch OR 理论中,Hameroff 和 Penrose 提出,这些客观还原是非确定性的,但被大脑中的某些过程所协调。这些受影响的客观还原过程被称为自由意志。简而言之,基于量子理论的 Orch OR 框架似乎将随机性因素引入了对意识作为纯物理过程的还原主义观点中。通过这种方式,可以解释独立的因果机制和自由意志 [Hameroff, 2012]。此外,这也暗示着单个细胞中存在意识。
4.2 神经元中的自由意志
主要由树突-胞体膜产生的整合和发放序列,导致了脑电图(EEG)和神经元编码问题(NCC)。然后,轴突发放输出意识(或非意识)过程以控制行为。微管(MTs)作为细胞骨架的一部分,是细胞内的蛋白质支架网络,被假设影响着发放的阈值。具体来说,神经元的树突-胞体微管被排列在本地递归网络中,并且相较于其他细胞中的微管更加稳定,因此将自身视为适合的信息处理和存储单元。此外,微管也适合介导意识并调节发放。
如图4所示,微管由呈花生形状的微管蛋白组成,每个蛋白带有一个偶极矩,可以排列成13个由两种类型的六角晶格组成的原丝。在[Hameroff and Penrose, 2014]中,微管的偶极矩被描述为电子自旋(磁性),这本质上是一个量子力学的量。因此,自旋旋转轴的所有可能方向都是一些随机方向的量子叠加。作者随后推测,在微管中可能存在自旋链,这些链传播量子位对,此外,由周期性自旋翻转引起的某些频率下可能存在替代电流。微管中微管蛋白能够以不同状态存在(并导致量子叠加),这是基于偶极矩的位置(方向),这可能表明微管过程可能直接导致意识。
4.3 Diósi-Penrose 客观还原
在我们大脑中标注了可能发生量子叠加的生理单位后,人们可能会问,导致意识产生的客观还原过程是如何发生的?我们将从 Orch OR 与理论物理学的联系说起。
Diósi-Penrose(DP)客观还原提议将量子和经典物理学桥接为量子引力现象,其中量子叠加根据 τ≈h/EG 缩减为平均时间测量 τ,以便进行状态还原,其中 EG=Gm2/a ,其中 E 是时空叠加曲率,G 是引力常数,m 是质量,a 是空间大小。在 DP 中,状态还原的实际衰变时间被视为一个随机过程。由此可见,当超过叠加曲率 EG达到阈值 h/τ 时,时空物体的量子叠加就会缩减。
Orch-OR 计划进一步将 DP 的物理提议与意识联系起来。Hameroff 和 Penrose [2014] 提出,如果首先,一个量子叠加被很好地协调:“充分组织、注入认知信息,并能够进行整合和计算”;其次,与非协调的随机环境隔离开来,以使叠加曲率 EG 达到阈值 τ,那么 Orch OR 将随着意识的出现而发生。这一过程的示意图如图4所示。

图4:Hameroff 和 Penrose [2014] 图示了 Orch OR 发生的过程。顶部:微管蛋白处于经典偶极状态(黄色或蓝色),或者处于两种偶极状态的量子叠加状态(灰色)。在(1-3)期间,量子叠加/计算增加。当在时间 τ≈h/EG 达到阈值时发生意识瞬间。中部:相应的另类叠加的时空曲率在OR时达到阈值并选择一个时空曲率。底部:意识 Orch OR 事件的示意图显示了量子叠加的U型演变和增加的EG值到达到OR阈值,而 τ≈h/EG时发生意识瞬间。
编者注:DP 提议为量子力学和经典物理学的统一提供了一种可能的途径,而 Orch – OR 计划则将这种量子引力导致的状态还原现象与意识的产生联系起来,提出了一种新颖的意识理论,尽管这些理论目前还处于探索阶段,但为理解量子世界与宏观现实以及意识的本质提供了新的思路和研究方向。
4.4 量子状态客观还原的证据
在[Hameroff, 2010]中,作者声称测量意识的神经对应物(neural correlate of consciousness)的最佳是30到90赫兹的γ同步脑电图(EEG),这主要源于树突-胞体膜的整合电位。此外,该理论声称麻醉状态是由微管中分散的偶极子所致,这些偶极子负责量子计算。
然而,在确认该理论方面仍有实验进行中,但生物学证据已在温暖条件下观察到,而该理论尚未延伸到这个范围。尽管如此,Orch OR 理论提供了一个计算框架,允许对发生在微管中的生物量子理论进行证伪。
推荐阅读:协调客观坍缩理论的实证证据:意识源于细胞内微管的量子过程
5. 全局工作空间理论
5. 全局工作空间理论
5.1 意识剧场
全局工作空间理论(GWT)是由 Bernard Baars 提出的一种架构 [Baars et al., 1997],旨在解释人脑选择和处理意识注意力的内部过程。意识的容量是有限的。例如,工作记忆只能暂时存储将要应对的信息,并且每次只能同时处理几件事。此外,人脑只能从单一的信息流中接收信息。‘意识剧场’ 是一个隐喻术语,用来解答人脑如何处理不同输入,然后输出唯一一条获得注意的信息。
意识剧场有几个组成部分。“工作记忆舞台”是接收来自感觉器官或大脑皮层的所有潜在信息的平台。工作记忆中的“聚光灯”机制突出显示了意识信息流,舞台上不在“聚光灯”下的其他信息不会被注意到。信息资源,例如潜在的思想、图像或感觉,被视为“演员”。这些信息资源相互竞争,争取得到聚光灯的关注。处理信息需要的意识过程越多,该信息资源就越有可能被聚光灯聚焦。感知、意图、期望等影响这场竞争的结果。“背景”指的是潜在地塑造大脑中意识内容的无意识网络。“导演”指代人脑的执行功能,以意图和目标引导选择过程。额叶被认为在此过程中发挥重要作用,因为额叶受损会导致长期目标的行为丧失。处于聚光灯下的信息被广播给代表需要这些信息的大脑区域的“观众”。

图 5: GWT方案图示,来源于Baars等人 [1997]
2003年对GWT的更新 [Baars, 2003] 更详细地介绍了GWT与脑功能之间的关系,提供了一些关于人脑中竞争是如何进行的证据。额叶皮层和其他可以中断聚光灯控制的大脑区域都参与了意识事件的选择过程。后者的中断控制包括了脑干、疼痛系统和情感中枢等,它们允许中断选择过程并且为更重要和紧急的活动增加权重。大脑的“背景”功能被认为参与了意识决策过程。顶叶皮层虽与身体各部位的自我觉知相关,但并未被直接客观地证实与意识存在关联,不过一般认为它会对有意识的视觉事件产生塑造作用。研究发现,分裂脑患者的左右半脑具有不同的执行和感知功能 [Gazzaniga et al., 1996],左侧前额皮质处理具有“叙述性自我”的感觉信息,这可以引起两个半球之间的冲突。然后左半球试图理性化和解决这些冲突。文中还提供了一些证据来支持这样一个假设:意识内容被广播并分布到大脑区域。在一个视觉词汇任务中,词汇任务不仅会触发皮层的视觉词汇识别区域,还发现会引发丁叶皮层和前额叶皮层的活动 [Baars, 2002]。
5.2 GWT的计算模型
基于GWT提出了智能分发智能体(Intelligent Distribution Agent)(IDA)[Baars和Franklin,2003, 2007]和LIDA(learning IDA)[Baars和Franklin,2009] 这两种计算模型,用于执行类似人类的任务。在研究中,海军的岗位工作被用作测试模型的示例任务。IDA和LIDA包含了反映 GWT 的多个模块,包括处理刺激的感知模块,作为存储的记忆模块,引用了注意力概念的注意力模块,以及用于作行动选择的行动模块。特别地,与GWT类似,全局工作空间模块集成和广播信息,并选择最相关和重要的信息呈现在舞台上。这个模型展示了GWT模型的实证计算实现,作为GWT能够完成类似人类功能的概念证据。IDA或LIDA将传入的感觉数据转化为对环境的行动。转换过程涉及到记忆、竞争和广播的概念。随后对环境的行动改变了系统的输入,形成了一个迭代的认知循环。
GWT激发了相关领域的一些研究,下面是脑信号分析和深度学习中的几个例子。受GWT的启发,[Schutter & van Honk, 2004] 使用EEG相干性(不同脑区之间的连接水平)来衡量情绪是否在意识中起作用。另一项研究 [Bartolomei & Naccache, 2011],根据GWT中的广播和分发过程,比较了癫痫发作中遥远皮层-皮层间-丘脑网络之间的同步性与GWT中不同脑区之间的远程关系。最近,一项研究讨论了利用深度学习实现GWT的可能性。提出了全局潜在工作空间(GLW)的概念,以反映脑样机制的深度学习设计原则 [VanRullen & Kanai, 2021]。
我们最近策划了「从神经动力学到意识:跨尺度计算、演化与涌现」读书会,会详细讲解全局神经元工作空间理论,欢迎你加入!

6. 高阶层次理论
6. 高阶层次理论
Carruthers 和 Gennaro [2023] 给 HOT 下了一个一般定义: 现象上有意识的心理状态是或有可能成为某种更高阶表征的对象的(某种)心理状态。根据高阶层次状态是感知型还是思维型,高阶层次理论可分为高阶感知理论(HOPT)、高阶思维理论(HOTT)、自我表征理论(SRT)等。下文将详细介绍 HOPT(第 6.1 节定义 10)、HOTT(第 6.2 节定义 11)和 SRT(第 6.3 节定义 12)的定义。此外,我们还将在最后一节介绍和讨论其他相关理论。为了提供一个简明的概述,我们将这些理论归纳到表 2 中。
高阶层次理论(HOTs)试图回答心理状态是有意识还是无意识的问题。高阶层次理论认为,存在某种比一阶信息(the first-order information)(如来自视觉或听觉神经等器官的感觉)更高级的大脑机制。三种子理论对高阶层次机制提出了不同的解释。HOPT 认为,存在着扫描或提炼但独立于一阶信息的内在感官。这解释了为什么人们能够想象疼痛等感觉。HOTT 认为,当心理状态成为高阶思维的主体时,它就是有意识的。他们提出,有意识的心理状态或事件要么是实际引起的,要么是有意引起激活思维的,即一个人拥有这种状态或事件。SRT对高阶层次理论提出了另一种解释。自我表征理论认为,高阶层次状态是其一阶状态的构成或内在化,即更高层次状态是由一阶状态形成的,是一个比产生意识的一阶状态更为复杂的系统。
6.1 高阶感知理论
[Lycan,1996;Armstrong,2002;Lycan,2004],又称内感知理论,是指人类不仅有感官来扫描环境和自己的身体以产生表象,这些表象被称为对环境/身体状态的一阶非概念和/或模拟感知,而且还有这些一阶感官的内感官来产生同样精细但高阶层次的表象,这些表象被称为对一阶感知状态的二阶非概念和/或模拟感知。关于一阶感知(first-order perception)和二阶感知(second-order perception)的定义,实际上与注意图式理论(attention schema theory)中的M-意识(M-consciousness)和I-意识(I-consciousness)的概念非常接近。我们将在第7.3节中进一步讨论这两种理论之间的联系。
定义 10 高阶感知理论/内感知理论[Carruthers and Gennaro, 2023]。现象上有意识的心理状态是一种具有模拟/非概念意向内容的状态,通过 “内感官”能力的运作,这种状态反过来又成为高阶模拟/非概念意向状态的目标。
定义10 给出了HOPT的一个形式化命题。它将意识解释为由一阶状态的内在感知产生的高阶状态。参考第1.5节中的图3,意识模块是感知低级感知模块信息流的高级组件。一些理论家持有与 HOPT 相对立的观点,他们认为对一阶状态的注意机制可以替代高阶状态[Sauret & Lycan,2014]。
表2: 高阶层次理论一览

6.2 高阶思维理论
高阶思维理论(HOTT)[Rosenthal, 2009, 2012, 2004, Byrne, 1997, Brown et al.,2019]提出,一种有意识的心理状态或事件,要么正在实际引发、要么倾向于引发一种 “被激活的思维”—— 即个体意识到自己正处于该心理状态或经历该事件的思维。这一理论分为两个分支:现实论(actualist) 和倾向论(dispositionalist)。具体来说,现实论者认为,心理状态会直接引发这种被激活的思维;而倾向论者则认为,心理状态仅具有引发这种思维的倾向(未必实际发生)。两者的另一区别在于:现实论视角下的高阶思维理论要求,一阶信息必须实际参与加工过程,才能生成高阶信息。
相反,倾向论视角下的HOTT认为,高阶信息的加工只需一阶信息 “可被获取” 即可 —— 例如借助全局工作空间理论中的 “信息广播” 机制 —— 而无需直接调用所有一阶信息。在[Lau and Rosenthal, 2011]的研究中,作者讨论了支持高阶理论的若干实证依据,例如:意识觉知与前额叶机制存在关联,以及来自临床病症的相关证据。
定义 11 高阶思维理论[Carruthers and Gennaro, 2023]。现象意识层面的心理状态,指一类特殊状态(例如,可能具有类比 / 非概念性意向内容),它会成为高阶思维的客体,且能以 “非推论” 方式引发该高阶思维。
一些计算模型是基于高阶思维理论提出的。元认知神经网络模型[Pasquali 等人,2010 年;Cleeremans 等人,2007 年;Timmermans 等人,2012 年]由两个网络组成:一阶网络和二阶网络。一阶网络直接获取输入并通过隐藏单元进行处理。之后,一阶网络的隐藏单元被连接到二阶网络进行处理。一阶网络学习执行任务分类,二阶网络通过访问一阶网络的表征信息来预测一阶网络预测结果的置信度。这些模型在多个任务中被测试,例如爱荷华赌博任务(Iowa Gambling Task)[Pasquali 等人,2010 年]、区分语法和非语法句子的人工语法学习(AGL)任务,以及盲视任务(盲视患者在没有视觉意识的情况下进行视觉辨别)[Persaud 等人,2007 年]。
编者注:现象意识(phenomenal consciousness)指的是我们主观体验到的、具有独特质性的意识内容,强调的是意识体验 “是什么样子”(视觉、听觉、情绪等体验)。取用意识(access consciousness)是指信息在认知系统中可被灵活取用,用于推理、指导言语和行为等的意识状态,和现象意识侧重于主观感受不同,取用意识更强调信息的功能性(解决问题、日常决策场景)。
6.3 自我表征理论
自我表征理论(SRT)[Kriegel, 2009, Van Gulick, 2004, Picciuto, 2011]阐述了现象意识层面心理状态的内涵:这种状态同时具有非概念性意向内容与概念性意向内容,且据称会向处于该状态的主体呈现对自身的表征。
定义 12 自我表征理论[Carruthers and Gennaro, 2023]。一种现象意识层面的心理状态,属于某类特定状态(或许带有类比性 / 非概念性的意向内容)。同时,它自身也具备意向内容,从而在某种意义上,向处于该状态主体地位的个体,呈现出对自身的表征 。
该理论的两个分支认为,意识状态与高阶层次状态之间的构成关系是同一关系[Caston, 2002, Carruthers, 2005, Van Gulick, 2004],或部分-整体关系[Kriegel, 2009, Picciuto, 2011]。前者认为,意识状态既是一阶的,也是高阶层次的,更确切地说,具有模拟内容的一阶知觉状态同时获得了高阶层次模拟内容。部分-整体 SRT 的立场类似于现实论者的高阶层次理论,即一阶知觉状态产生了代表经验的高阶层次思维。
6.4 HOT的其他理论和观点
同阶理论[Kriegel, 2009, Brentano, 1973, Lau and Rosenthal, 2011]提出,有意识的心理状态并不代表任何其他心理状态,而是直接呈现在主体的意识中。高阶层次统计推断观点[Lau, 2011, 2007]认为,有意识的心理状态涉及对自身心理状态的高阶层次统计推断。根据这种观点,一阶表征经过高阶层次推断程序的审查,形成统计上可靠的知觉信号,类似于知觉决策过程。从激进可塑性理论(radical plasticity thesis)[Cleeremans,2011;Pasquali et al.,2010]的角度来看,大脑具有非凡的适应性和灵活性,这种可塑性在有意识的发展过程中起着至关重要的作用。激进可塑性理论认为,意识不是一种固有的程序,而是大脑的一个学习过程。大脑不断进行无意识的学习,以重新描述其活动,从而发展出元表征系统来描述和完善最初的一阶表征。
关于整合信息论、全局工作空间理论、高阶层次理论,集智也层翻译过一篇文章,推荐你阅读:
7. 注意图式理论
7. 注意图式理论
7.1 基本定义
在注意图式理论(AST)中,理解注意(attention)和感知(awareness)的差异及其关系是很重要的 [Graziano and Webb, 2015, Graziano et al .,2020]。注意是大脑有选择性地处理某些信息的过程。作为对注意过程最有影响力的解释之一,[Desimone et al., 1995] 提出,在信号处理的最初阶段会出现一个信号竞争过程,并存在于每一个后期阶段。
感知和注意是不同的概念。虽然感知和注意通常是高度相关的,但它们可以分离。对于感知,首先要区分客观感知和主观感知。这两种意识都涉及到被试者。客观感知,是被试者被要求报告他客观地意识到了刺激。主观感知则是被试者报告他是否按照自己的观点感知到了刺激。区分客观感知和主观感知是为了区分被试者是“看到”还是“猜测”到了刺激。
在AST中,作者将感知、意识和主观体验与主观感知当作同一概念。因此,AST是一个关于主观意识的理论,而不是关于客观意识的。AST认为感知是注意力的一种模式。想象一个人看到一个苹果,苹果的视觉表征(V)通过注意力过程出现在这个人的脑海中。然而,这还不足以让人感知到“苹果”。为了产生感知,头脑也有一个其自身的模型(S),而S对V的注意(A)也是意识的一部分。在AST中,主观意识是[S+ A +V],是一个关于注意过程的模型。

图6: 在注意图式理论中,意识作为注意力的模型图示
人们可能会问,为什么在注意之外还需要主观感知?根据 AST 的观点,主观感知允许自我建模,而自我建模对于基于模型的控制至关重要。没有主观感知就好比一个人在试图触碰某些物体时没有对手臂进行建模,会导致对手臂位置的预测不准确,从而导致触碰效果不佳。意识可以作为思维本身和注意的内部建模,从而为人类带来更精确的基于模型的控制。
7.2 I-意识和 M-意识
作为AST的主要研究者,Graziano等[2020]在后来的研究中提出通过I-意识 (I代表信息) 和M-意识 (M代表神秘) 来解释人类心灵的意识。I-意识指的是信号赢得注意力竞争的过程,就像GWT一样,它通常被认为在计算上是可行的 [Baars和Franklin, 2007]。然而,神秘的部分是M-意识,它被用来解释感知到获胜信息的主观体验。
与 AST [Graziano and Webb, 2015] 之前的工作类似,即感知是注意的一种模型,Graziano 等人 [2020] 进一步提出,M-意识是 I-意识的一种自然的、内在的、不完美的模型。此外,I-意识和 M-意识可以相互影响,就像一面镜子照出了另一面镜子。一个人的 I-意识拥有它的 M-意识,而 M-意识是 I-意识的模型。就自我建模而言,建模的部分是与注意力竞赛获胜信息最密切相关的自我的物理组成部分。
人们可能会进一步问,为什么我们会认为主观体验是真实的。根据AST的说法,两个属性保证了主观体验的真实性:第一,主观体验是无法关闭的。第二,大脑会对感知到的信息进行源监控,这使得人们能够区分真实和假设。因为 M-意识是关于 I-意识的一个模型,这种感觉是真实的,就像人们相信每一个物理实体都是真的一样。
AST的实际实现将涉及三个网络组件。网络A代表了注意力竞争的信息选择过程。网络B通过对网络A的输出进行预测来模拟网络A的函数。网络C接收来自A和B的输出,生成报告 (例如,语音) 给大脑内部和外部世界的其他组件。其中,网络B是重要的注意图式,其在大脑中的神经对应物被认为是颞顶叶连接 (TPJ) 的皮层网络重叠部分 [Graziano and Kastner, 2011, Graziano, 2016] 。
7.3 作为 GWT 和 HOT 统一体的 AST
AST可视为全局工作空间理论(GWT,第5节)[Baars,1993;Dehaene,2014;Dehaene & Changeux,2011]和高阶层次理论(HOT,第6节)[Gennaro,2011;Lau & Rosenthal,2011;Rosenthal et al.,1991;Rosenthal,2005] 的统一。具体而言,GWT 解释了信息出现在思维舞台上的注意模式,这与 AST 的 I-意识相对应。然而,GWT 并没有解释作为 M-意识的意识体验的存在。AST 通过使用网络 B 构建注意图式来解释这一谜团。HOT 认为意识产生于高阶层次表征。回顾第 6 节中对 HOT 的介绍,意识系统拥有那些一阶感官的内感官,以生成同样精细但高阶层次的表征,这些表征被称为一阶感知状态的二阶感知。AST 中的 I 意识代表外部的一阶感官,而 M 意识则对应于一阶感官之上的二阶感知。这些二阶感知可被视为对一阶感官的建模过程。AST 假设大脑构建了全局工作空间的高阶层次表征来作为 I-意识的不完美建模,它将 HOT 和 GWT 统一起来,对主观意识做出了解释。
8. 意识图灵机
8. 意识图灵机
8.1 基本定义
在传统的图灵机(TM)[Turing, 2009]中,图灵并没有纳入主观体验的概念。图灵机只涉及计算智能,不涉及机器的意识,而后者通常被认为是一个难问题[Chalmers,1995]。意识图灵机(CTM)[Blum and Blum, 2022]是作为图灵机扩展概念的一种理论。与图灵机的计算模型相比,CTM赋予了系统一个与众不同的特征,即 “意识感”。具体来说,CTM 的定义如下:CTM 被定义为一个七元素元组: <STM、LTM、上传树、下传树、链接、输入、输出>,其中 STM 和 LTM 是短时记忆和长时记忆的简称。
CTM 可以看作是结构更为复杂的 GWT。STM 类似于 GWT 中的 “舞台”,是意识发生的必要组成部分。作为 GWT 中 “观众”的类似物,LTM 是一大批通用处理器的集合,包括用于模拟世界和智能体本身的“世界模型”处理器、用于处理语言信息的“内部语音”处理器,以及用于处理五感等信息输入的其它“内部泛化语音”处理器。这些处理器之所以被称为 LTM,是因为它们在处理特定类型信息时具有相对稳定的状态和专业技能,而 STM 则对应于较一般功能的较短状态维持期。

图7: 意识图灵机中的信息
在 CTM 中,信息流只以五种方式出现,如图 7 所示:
(1)环境→LTM,信息感知过程;
(2)LTM→STM,通过上传树竞争实现。在上传树竞争过程中,有一个获胜的信息块最终到达 STM。竞争过程由一种内部机制决定,这种机制是概率性的,通过一些具有内在随机性的神经元来实现。不过,作者认为,即使在完全确定的情况下,人们仍然可以感受到自由意志;
(3)STM→LTM,通过下传树广播,将 STM 中的信息广播到所有 LTM 中,(2)和(3)一起实现意识察觉过程;
(4)LTM→LTM,是处理器之间的双向链接,以协同处理信息;
(5)LTM→环境,是系统通过运动控制器等处理器向环境输出信息的过程。
8.2 用于意识的 CTM
CTM 采用 “心语”(Brainish)的概念,作为不同处理器之间交流的内在语言。心语是指大脑不同模块之间传递信息的抽象语言,可视为多模态信息的编码,它没有符号化,比英语等外在语言更强大。根据 CTM 理论,意识的感觉是由心语、CTM 的架构、一些特殊处理器和 CTM 的动态预测能力共同作用的结果。自我建模是通过“世界模型”处理器来实现的,即通过某些 LTM(如运动控制器)反复生成动作,并观察其他 LTM(如用于感知周围环境的“内部泛化语音”处理器)感知到的后果。CTM 用于解释盲视、幻觉、梦境和其他与意识相关的过程。在“上传树 ”竞争中,自由意志是在类似于掷硬币的过程中实现的。
8.3 与其他理论的关系
与 GWT 相比,CTM 的舞台上只有一个 “演员”,每次只持有一个数据块。此外,CTM 中的所有处理器都在 LTM 中。与实验研究 [Lee et al.,2022] 将唤醒和感知区分为意识的两个组成部分相比,本文只讨论有意识的感知(或注意)。CTM 理论假设意识可以简化为计算过程,并用图灵机建模。然而,这一点仍有待商榷。其他人可能会反驳这一观点,认为意识是一种更复杂的现象,无法简化为纯粹的计算过程。有几种理论和论据支持意识不能简化为纯粹的计算过程这一观点。其中包括:
-
意识的难问题: 这一论点由哲学家 David Chalmers 提出[Chalmers,1995,2017],他认为虽然大脑可以进行各种计算,但这些计算如何产生主观体验或意识,目前尚不清楚。
-
感质:这是指体验的主观和不可言说的方面,如红色的红度或巧克力的味道。有些人认为,这些主观体验无法被计算模型捕捉,而是植根于大脑中的生物和物理过程[Tononi and Koch, 2015, Chalmers, 2017, Albantakis and Tononi, 2021]。
-
整合问题:这一论点认为,意识产生于大脑不同区域之间复杂而动态的互动,而这些互动无法简化为简单的计算。
-
计算的局限性: 有些人认为,计算存在根本性的限制,而意识的某些方面可能超出了这些限制。
这些论点和其他论点表明,虽然计算在意识中可能扮演一定的角色,但这并不是全部,要想完全解释意识现象,还需要更加复杂和细致的理解。
9. 意识的生理评估指标
9. 意识的生理评估指标
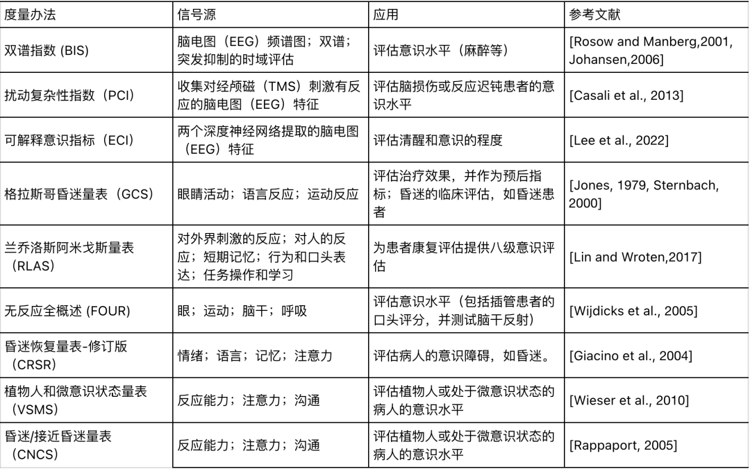
本节将介绍一些用于医学诊断的意识水平生理评估指标。需要注意的是,本节中“生理意识”的定义不同于本文其他章节中介绍的 “意识”,例如 IIT(第 2 节)或 GWT(第 5 节)。生理意识通常代表受试者或患者基于生理和生物数据的意识水平,例如从脑电图中提取的信号特征或对刺激的反应。在医学评估中,意识的定义通常包括清醒或感知水平 [Walker et al, 1990]。在接下来的段落中,我们将深入研究基于电信号和行为指标的常见评估指标。如需全面了解,请参阅表 3,该表总结了每种意识生理评估指标的源信号和应用。
9.1 基于电信号的度量
双谱指数(BIS)[Rosow & Manberg,2001 ;Johansen,2006]是一种基于生物信号的意识水平度量,通常用于麻醉患者。它是根据病人的脑电图(EEG)计算出来的数值,用于评估麻醉深度。BIS 是通过结合使用频谱图、双频谱和时域猝发抑制评估来计算脑电图的。BIS 的范围从 0 到 100,表示从深度麻醉到完全清醒。在手术中通常会使用 BIS 监测器,以确保达到适当的麻醉水平。Casali 等人[2013]引入了扰动复杂性指数(PCI)作为评估意识水平的指标。PCI 使用经颅磁刺激(TMS)来刺激大脑皮层活动,并根据脑电图对刺激做出反应的时空模式分析算法复杂性信息。同样,以脑电为源,可解释意识指标(ECI)[Lee et al, 2022]利用深度学习模型计算出评估意识的分数。该研究将意识定义为唤醒和感知的结合。有两个深度学习网络分别对它们进行计算,然后将两者的分数综合起来作为意识指标。
表3: 各种意识生理评估指标、信号源及应用一览

9.2 基于行为的度量
下面我们将讨论一些基于生命体征或行为的意识水平评估指标。格拉斯哥昏迷量表(GCS)[Jones,1979 ;Sternbach,2000] 测量包括睁眼、语言反应和运动反应。GCS 分数越高,表示意识水平越高。Rancho Los Amigos量表 [Lin & Wroten,2017] 通常与GCS结合使用,用于脑损伤患者的恢复。它包括八个意识等级,从无反应到完全恢复。为了应对 GCS 有时无法评估插管患者的言语评分这一事实,并测试脑干反射。有人提出了无反应全概述(FOUR)[Wijdicks et al, 2005],它包括眼、运动、脑干和呼吸四个指标。昏迷恢复量表-修订版(CRS-R)[Giacino et al., 2004] 评估了广泛的认知和行为功能,包括情绪、语言、记忆和注意力。CRS-R 用于评估患者的意识障碍,如昏迷。植物人和微意识状态量表(VSMS)[Wieser et al, 2010]和昏迷/接近昏迷量表(CNCS)[Rappaport, 2005] 已被文献用于通过测量一系列认知和行为功能(包括反应能力、注意力和交流能力)来描述植物人或微意识状态患者的意识特征。
10. 结论
10. 结论
千百年来,人们对意识的本质一直争论不休,猜测频出。随着通用人工智能的出现,机器能否拥有意识的问题变得比以往任何时候都更为重要。本文全面概述了现有的几种意识理论,包括整合信息论(第2节)、作为物质状态的意识(第3节)、协调客观还原理论(Orch OR)(第4节)、全局工作空间理论(GWT,第5节)、高阶层次理论(HOTs,第6节)、注意图式理论(AST)、意识图灵机(CTM,第8节),在之后将发布的本文第10章内容,会详细讨论每种理论,评估它们对有意识的人工智能发展的影响。
通过对现有理论的梳理,我们发现区分意识与其他特征的最重要的一点在于它与自由意志和真正随机性的关系。然而,除了作为物质状态的意识(第3节)和协调客观还原理论(第4节)之外,大多数理论都没有触及意识过程的物理本质。其中大多数是从功能主义和形而上学的角度来解释意识模块如何通过将注意力分配到特定的意识状态,使之成为子模块的信息流,从而产生主观体验,如 GWT 和 CTM,或将注意力过程内部建模为二阶感知,如 HOTs 和 AST。IIT 站在信息论的角度,为系统内的意识过程提供了严格的数学定义。虽然有了清晰的定义和描述,但 IIT 很难扩展到像有意识的人类这样更大的与时间相关的动态系统。这样一个复杂的系统是否可以根据信息论来测量或实际实现,还存在争议,因为该理论没有实现计算功能主义 [Butlin et al., 2023]。
如果意识不具有真正的随机性,我们才有希望实际实现一个计算系统[Naccache, 2018]。它具备实例化的意识(或现象意识,即处于某个状态的感觉)而非模拟意识(或访问意识,可用于推理并理性地指导言行)。鉴于目前的计算系统只能产生伪随机性,如果承认意识具有真正随机性的本质,那么追求有意识的计算系统将是一个伪命题。如果是这样的话,模拟意识可能是我们在现有计算架构基础上所能达到的最佳效果,因此我们可以期待通过将这些理论融入到 AGI 系统的构建中来实现一个看似具备 “意识”的智能体。人们利用机器学习领域的现有方法已开发出了一些技术,它们在一定程度上符合某些理论要求,并在自然语言格式中显示出初步的通用智能能力,尽管这些方法与本文所研究的认知科学中的生理和心理理论之间仍然存在着巨大的差异。
从这些理论中,我们逐渐发现并提炼出几个关键属性,作为意识的指标。反过来说,人工意识系统将帮助我们更深入地了解人脑中的意识,最终可能回答我们人类是否拥有自由意志的问题。
撰写这篇论文的目的在于为不同社区搭建桥梁,为研究和构建有意识的人工智能体做出贡献,并在研究过程中控制潜在风险。有意识的智能体,不管是以虚拟还是物理的形式存在,都会给我们这个时代的人们带来震撼。正如本文所讨论的,即使是评估智能体或人类的意识水平本身也是一项挑战,我们仍在寻求有效的衡量标准和工具。在我们建立的人工系统产生意识之前,我们应该能够对其进行精确的评估。
本文参考文献比较多,你可以前往论文中具体查阅
https://arxiv.org/pdf/2309.10063
从神经动力学到意识:跨尺度计算、演化与涌现读书会
我们将探讨如下核心问题:
-
重尾连接分布如何塑造神经网络的动力学和信息处理?
-
如何用数学语言刻画初级视皮层跨物种的发育动力学?
-
发育过程如何帮助大脑实现高效信息处理?
-
意识产生在哪个尺度?如何定量刻画?
-
GNW的数学框架是什么?如何用计算模型来验证?
-
用什么模型拟合多尺度神经数据,实现稳健的跨尺度建模?
你将收获:
-
前沿视野:本季发起人是来自海内外知名的研究团队,且在科研一线实践的年轻学者,能够带来理解神经、认知、智能与演化的前沿视野;
-
跨学科社区:把你的问题带来,与来自数学、物理学、生物学、神经科学与人工智能领域的一线学者对话、交流,从多学科视角探索解法;
-
理论与工具:掌握动力系统、复杂网络、因果涌现、计算建模等跨学科研究理论与工具,将其应用在自己的研究中。









