智能+时代的系统科学—《系统科学前沿》第一期课程总结丨含第二期预告

导语
系统科学是21世纪科学探索的重要前沿,致力于理解自然、生命与社会系统中的复杂性与涌现现象。通过跨学科的视角,研究者试图揭示复杂系统背后的普适规律,构建从结构、功能到演化的系统性理解。本课程《系统科学前沿》旨在带领学员系统掌握复杂系统研究方法论与应用前沿,探索科学规律与社会实践的结合。
北京师范大学系统科学学院与集智学园再次重磅推出《系统科学前沿》第二期!汇聚北师大系统科学学院顶尖学者,深度解析生命、脑科学、社会经济等十大前沿议题。课程融合多学科,强调理论与实践,更有小组互动学习与奖学金、学习证书激励!早鸟优惠进行中,立即加入,一同探索复杂系统的无限可能!
扫码报名
数据回顾
整个系列由 10 位北师大院士、教授 分享了他们的研究洞见。我们积累了25+小时的课程视频,学员组织论文领读2次,累积整理 120 篇核心参考文献,20篇课堂笔记,产出 3 篇集智俱乐部公众号文章,10 篇集智学园文章。同时,腾讯会议与集智学园官网课程累计观看量突破 1 万人次。
这一系列成果形成良好的学习沉淀,课程内互动讨论热烈,实现学术碰撞与观点交流。

成员画像
此次《系统科学前沿》课程吸引了来自国内外不同高校、企业的一线的474名科研工作者、复杂科学爱好者加入,形成了系统科学的共学共研社区。社区成员中男女比例相似,硕博比例72.8%(博士46.4%,硕士26.4%),学科背景与兴趣都具有跨学科的特点,且广泛分布于国内外各个高校、科研院所与企业。



课程回顾
本课程从系统科学方法论出发,结合理论建模、实验案例与跨学科应用,逐讲概览如下:
第一讲:无尽的前沿——系统科学简介

-
方法论亮点:强调结构-功能-演化一体化研究视角,探索系统的普适规律与跨学科方法。
推荐阅读:
第二讲:统计物理与地球复杂系统

-
方法论亮点:使用物理模型和数学工具解析复杂系统的宏观规律与微观动力学关系。
推荐阅读:
第三讲:群体行为与多主体建模

-
方法论亮点:多主体模型提供了理解复杂社会行为与经济系统演化的实验平台。
推荐阅读:
第四讲:复杂网络理论及其应用

-
方法论亮点:网络科学为复杂系统分析提供量化框架,可解释系统结构与动态关系。
推荐阅读:
第五讲:自组织理论

-
方法论亮点:揭示系统如何在局部无序中涌现宏观秩序,为理解复杂性提供物理与跨学科视角。
推荐阅读:
第六讲:复杂系统与人工智能

-
方法论亮点:强调复杂系统方法论对AI建模与智能系统理解的支撑作用。
推荐阅读:
第七讲:大脑复杂性前沿专题

-
方法论亮点:多尺度分析与功能优化思路,可为类脑AI设计提供启发。
推荐阅读:
第八讲:生命复杂性

-
方法论亮点:从微观物理到细胞层面的系统分析,揭示生命复杂性规律。
推荐阅读:
第九讲:社会经济系统复杂性

-
方法论亮点:复杂系统方法助力社会经济问题建模、预测与管理优化。
推荐阅读:
第十讲:科学学与复杂系统研究

-
方法论亮点:系统科学方法用于理解科学研究过程与创新机制,为科学政策与组织优化提供数据支撑。
学员共创

论文领读:论文解读|钱学森与系统科学基础理论的发展

共创文章
共创路径
-
集智学园课程《系统科学前沿》讲师推荐阅读清单列表
-
《方福康学术文集:走向系统科学》收录文献汇总
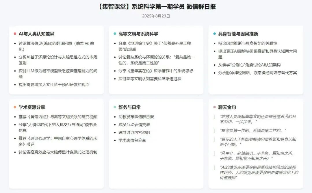
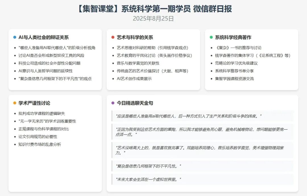
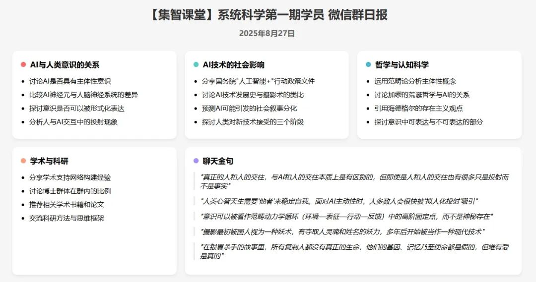
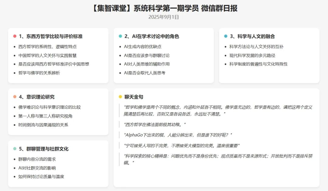
社群讨论








推荐阅读:
团队积分汇总
混沌一苇(南京队)1280分
北京队1140分
京师队860分
上海队800分
59号方法论工坊400分
四川队180分
海外队20分
本期课程优秀学员:
论文领读者:诸葛昌靖(北京工业大学)、金威(北京大学)
课堂资料整理优秀学员:钱嘉欣(电子科技大学)、谢斯河(人民大学)、王亦理(北京化工大学)
最积极学员:范冬明(华汇蓝海)
团队合作奖:京师队
「系统科学前沿」系列课程第二期
继《系统科学前沿》首期课程的成功举办,北京师范大学系统科学学院与集智学园再度携手,重磅推出《系统科学前沿》第二期课程。本期课程会带领您从更深层次、更广维度,洞察复杂系统背后的精妙秩序与演化之理,赋能您在科研、产业与个人成长中的创新实践。





