10月10日周六直播:演化网络——将时间维度引入复杂网络模型 | 《巴拉巴西网络科学》第六课预告

Elementary Processes Affecting the Network Topology
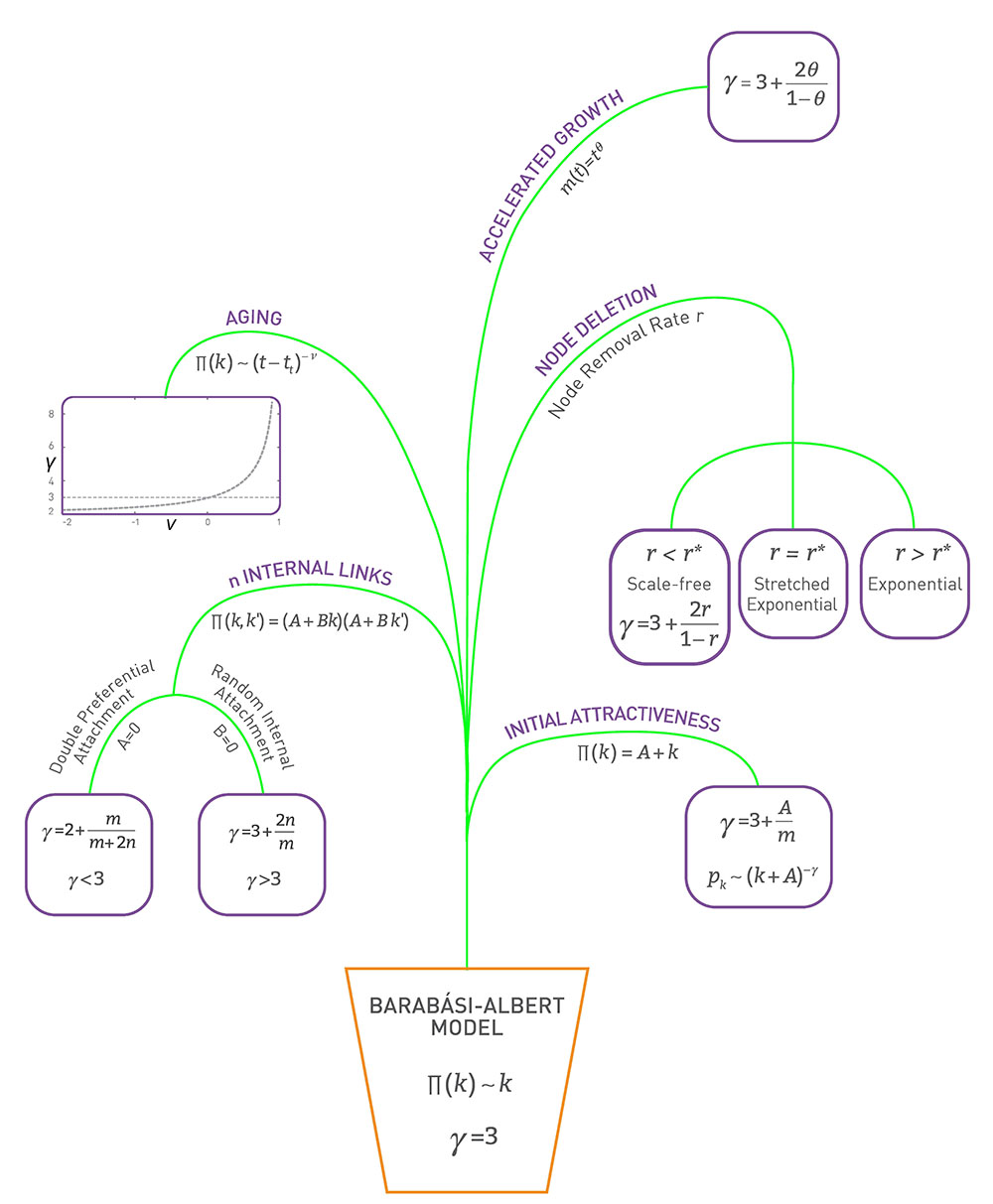
本图很好地概括了 Barabasi 书中提到的各式网络演化模型
From http://networksciencebook.com/chapter/6#evolving-networks
10月10日直播信息
10月10日直播信息
直播时间:
10月10日(周六) 19:30-21:30
直播方式:
-
本次课程将在B站免费直播
-
付费学员在腾讯会议上课,可提问交流
扫码预约:

扫描二维码,点击“我要听”预约。我们后续会通过微信服务号,提醒大家参加直播(包含直播地址)

1. Zhang, Jiang, et al. “Scaling behaviours in the growth of networked systems and their geometric origins.” Scientific reports 5 (2015): 9767.
https://www.nature.com/articles/srep09767
2. Papadopoulos, Fragkiskos, et al. “Popularity versus similarity in growing networks.” Nature 489.7417 (2012): 537-540.
https://www.nature.com/articles/nature11459/
3. Leskovec, Jure, Jon Kleinberg, and Christos Faloutsos. “Graphs over time: densification laws, shrinking diameters and possible explanations.” Proceedings of the eleventh ACM SIGKDD international conference on Knowledge discovery in data mining. 2005.
https://dl.acm.org/doi/abs/10.1145/1081870.1081893
4. Bianconi, Ginestra, and Albert-László Barabási. “Bose-Einstein condensation in complex networks.” Physical review letters 86.24 (2001): 5632.
https://journals.aps.org/prl/abstract/10.1103/PhysRevLett.86.5632
推荐阅读
-
网络科学专题集智百科词条:


网络科学集智课堂
为了追寻网络本质,夯实学术基础,集智学园邀请你和我们一起打造全网首家线上“集智课堂”,一起来探索复杂网络权威巴拉巴西的重磅之作《巴拉巴西网络科学》,共同揭秘网络科学的底层原理 。
我们有幸邀请了汪小帆、赵海兴、许小可、史定华、陈清华、张江、狄增如、陈关荣、樊瑛、刘宗华这十个来自六大不同高校、在网络科学领域耕耘多年的教授作为导师,依据教材框架,各有侧重地为我们共同勾勒出整个学科的美丽图景,展示这个学科的迷人魅力,指引这个学科的灿烂未来。
同时,我们会给学员充分发挥聪明才智、展示个人魅力并赢取奖学金的机会。整本书全部由学员自己申请领读,精通某一知识点的学员可以带领大家进行更深入细化的学习。

往期回顾
往期回顾


集智学园超级VIP开放
如果你是长期关注集智的老朋友,还有另一个好消息告诉你:我们首次对外公开了VIP申请通道。
成为集智VIP,你就是集智自己人了。话不多说,上图:
特别地,付费参加本次巴拉巴西网络科学·集智课堂的同学。在12月16日课程结束之前,可以享受课程抵换优惠,只需再付5999元,即可成为集智三年超级VIP。

集智俱乐部QQ群|877391004
商务合作及投稿转载|swarma@swarma.org
◆ ◆ ◆
搜索公众号:集智俱乐部
加入“没有围墙的研究所”

让苹果砸得更猛烈些吧!






