因果科学入门读什么书?Y. Bengio博士候选人的研读路径推荐
导语
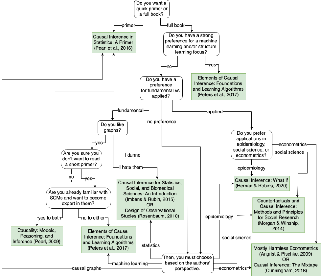
虽说书山有路勤为径,但想要“更快、更好、更省时”地入门因果科学领域,众多书籍中如何找到适合自己的那条路?来看为因果科学的推动做出了很多贡献的Brady Neal是如何说的?
当人工智能的可解释性和鲁棒性等问题暴露的时候,人们开始寻求更好的解决方案,因果科学成为了人工智能领域的新宠儿,吸引越来越多的科研工作者投身于该领域以促进这个学科的发展。虽然目前因果科学的发展还处于非常早期的阶段,但是可以看到这个学科领域的活力,也很高兴看到越来越多的人对这个领域感兴趣。
这篇文章翻译于Yoshua Bengio的博士候选人Brady Neal,他为因果科学的推动做出了很多的贡献,包括开设因果推断的入门基础课程。这个是他为初学者整理的一个流程图,用来指导想要入门因果科学领域的同学来在众多的参考书籍中找到合适的路径。集智俱乐部对相关内容进行了汉化,方便大家理解。如果大家想要了解更多因果科学的资讯,也可以去到他的个人主页:https://www.bradyneal.com/aboutme
Brady Neal主要着重介绍了六本因果科学基础书籍,涵盖了因果科学的入门基础,因果推断与机器学习之间的关联,以及因果科学在不同学科之间的应用。
本次,集智俱乐部也围绕其中推荐的2本书籍,组织了深度精读的读书会,新的读书会将着重介绍如何计算干预分布,如何从观察和干预数据中推断因果模型,以及因果思想如何产生用于经典机器学习问题。非常适合有机器学习背景,希望深入学习研究因果科学的基础知识和重要模型方法,寻求解决相关研究问题的朋友参加。欢迎参加!

为了让你基于流程图,能够更清晰明确地知道要读那本书,Brady Neal基于他自己的认识,为这些书籍做一个简短的介绍。
因果推断基础 Elements of Causal Inferencece
Brady Neal:这本书对于机器学习背景的人来说是非常棒的。这本书中有两章着重介绍了因果推理与机器学习的联系。同时这本书可能是学习最新因果发现(结构学习技术)的最佳书籍。虽然“因果推断”一词在其他书籍中可能并未包括因果发现,但在本书中不仅包含了因果发现,而且还占了很大的比重,与此同时它仍然为能够提供关于结构因果模型(SCM)的良好基础。
作者:Jonas Peters, Dominik Janzing and Bernhard Schölkopf
相关链接:https://mitpress.mit.edu/books/elements-causal-inference
编者按:这本书是集智俱乐部因果科学读书会第二季的主要精读书籍之一,会通过问题讲解、内容导读、编程实战的方式,让大家在实践中学习重要的概念,并加以应用,欢迎大家报名来共同学习!
Causal Inference: What If
Brady Neal:这本书是我读过的所有书籍中最实用的一本书。例如,它是唯一涵盖“positivity”(或“overlap”)这2个重要概念的书,这是估计因果效应所必须要满足的重要条件。这也是这几本书中唯一一本真正涉及如何估计结果模型和倾向评分模型的书,这两个模型常用于估计现实中的因果关系。实际上,本书中有很大一部分专门介绍可在实际中应用的各种估计量。本书的作者之一Jamie Robins在流行病学和因果推理中是一个非常重要的人物。例如,朱迪亚·珀尔(Judea Pearl)认为Robins在他1986年论文中就首次隐含地把调整公式提出来了(这是第一次在文献中可以看出调整公式)。
作者:Hernán MA, Robins JM
相关链接:https://www.hsph.harvard.edu/miguel-hernan/causal-inference-book/
Causal Inference in Statistics: A Primer
Brady Neal:这本书可能是很多人了解因果推断的的第一本书,也是认为是最好的一本。它涵盖了对因果推理和因果结构模型清晰、全面、简介的介绍。Judea Pearl是本书的第一作者,他为因果推理做出了许多重要的贡献,并开创了结构因果模型的框架。
作者:Judea Pearl, Madelyn Glymour, Nicholas P. Jewell
相关链接:http://bayes.cs.ucla.edu/PRIMER/
编者按:这本书也已经有相关的中文翻译版本,可以查看相关的中文版本《统计因果推理入门》,各大书店均有售,这本书也是集智俱乐部因果科学读书会第二季的主要精读书籍之一,会通过问题讲解、内容导读、编程实战的方式,让大家在实践中学习重要的概念,并加以应用。
Causality: Models, Reasoning and Inference

Brady Neal:我只会向想成为因果结构模型专家的人推荐这本书。因为这本书是非常特别的,也是这个方面我唯一想推荐的一本书。这本书里面有很多很棒的理论,但是却比较难以理解,尤其是对没有任何因果结构模型方面的知识,或没有足够的动力去学习更多有关因果结构模型的知识的人而言。就这么说吧,这本书经常在网上被刻薄地评价,我怀疑这些评论中大部分人是对因果结构模型不感兴趣或者没有基础的前置知识。我认为在对因果关系有了深刻的理解之后(例如通过先阅读其他基础书籍),他们会对这本书有更好的理解。如果一个人在因果关系研究中先读了这本书,当他们后续再来回顾这本书的内容也会非常有意义。
作者:Judea Pearl
相关链接:http://bayes.cs.ucla.edu/BOOK-2K/
Counterfactuals and Causal Inference: Methods and Principles for Social Research
Brady Neal:这是另一本非常实用的书(除了Hernán&Robins所写的What if这本书之外)。本书作者详细列举了许多例子,且本书篇幅更长,涵盖了经济学,计算机科学和整个社会科学中与因果推理相关主题的参考文献。作者利用社会科学中的许多实际例子。如果是一个喜欢抽象而不是具体事例的人,这本书有时可能会有些冗长(有的例子看起来太长了)。这本书最大的好处就是,针对他们所讨论的内容,他们可以非常好的引导大家获得最相关参考文献,并且提供这些论文中最关键的细节。本书很好地结合了潜结果框架和因果图模型的观点,并进行了比较。它们涵盖了3种不同类型的基于条件的因果效应估计,并分别用一章来进行阐述:匹配,回归和逆概率加权。他们还专门介绍了工具变量和前门调整方法。
作者:Stephen L. Morgan,Christopher Winship
相关链接:http://bayes.cs.ucla.edu/BOOK-2K/
Mostly Harmless Econometrics
Brady Neal:如果你想了解普通经济学家对因果推断的看法,那么这就是适合你的书,因为我相信它是计量经济学课程中广泛使用的书。这本书与其他书完全不同。它不太关注基于条件的估计(请考虑后门调整)。相反,它把重点放在准实验方法上,例如工具变量,双重差分和断点回归分析。因为这本书是2008年出版的,因此不会涵盖诸如综合控制之类的最新方法。如果想看综合控制方法的最新教材,可以参考Scott Cunningham出版的Causal Inference: The Mixtape一书。
编者按:这本书也出版了中文版本《基本无害的计量经济学》,可以找相关资料来配合学习。
作者:Joshua D. Angrist and Jörn-Steffen Pischke
相关链接:https://www.mostlyharmlesseconometrics.com/
其他要考虑的书
现在我将列出一些我还没有找到方法并入到当前流程图的书籍。其中一些可能会在未来并入流程图中。现在,我只对每个书籍介绍一点点:
Explanation in Causal Inference: Methods for Mediation and Interaction (VanderWeele, 2015) -这本书是想要成为中介(mediation)和干预(interaction)专家的首选。这本书的主要部分是为大众设计的,所以不是非常技术性。然而,这本书附录几乎可以被当作它自己的书来读,包含了所有技术型读者感兴趣的所有技术细节。此外,这本书还获得了美国统计协会2015年的“统计教育中的因果关系”奖。
Observation and Experiment: An Introduction to Causal Inference (Rosenbaum, 2017) – Rosenbaum 写了上面流程图中的“Design of Observational Studies” (2010) 一书,他还在2002年也写过另一本因果推理书。从我读到的部分来看,我现在认为这本2017年出版的书应该比他2010年出版的书更好一些。以下是 Rosenbaum 对这本书的看法:
我在这本书中的目标是用最少的技术性概念,清晰且精准地呈现因果推断的概念。
Causation, Prediction, and Search (Spirtes et al., 2001) – 本书的前两位作者(Peter Spirtes 和 Clark Glymour)提出了经典的 PC算法 (Peter 和 Clark)来学习马尔可夫等价类的图。Pearl 认为这本书1993年出版的第一个版本引入了干预相当于移除图中干预节点的所有传入边的概念。Pearl 还认为这本书是第一本明确详细提出调整公式的书籍(相对于Robins1986年论文中的暗示)。
Actual Causality (Halpern, 2016) – Joseph Halpern 做了大量工作,试图捕捉 x 引起 y 的实际因果关系。这也是一本可以帮助我们理解是关于是“什么导致了什么”概念的重要书籍。
当然,还有其他一些书: 例如,Cosma Shaliz即将出版的Advanced Data Analysis from an Elementary Point of View book, Targeted Learning (van der Laan & Rose, 2011)以及其他一些我不知道的书(欢迎在评论中发表)
原文地址:https://www.bradyneal.com/which-causal-inference-book
因果科学读书会第二季:Judea Pearl 和 Bernhard Schölkopf 教材精读
读书会第二季详情请点击下方链接了解:
连接统计学、机器学习与自动推理的新兴交叉领域——因果科学读书会再起航
读书会主要阅读材料
【1】Pearl, Judea, Madelyn Glymour, and Nicholas P. Jewell. Causal inference in statistics: A primer. John Wiley & Sons, 2016.本书中译版《统计因果推理入门(翻译版)》已由高等教育出版社出版。
【2】Peters, Jonas, Dominik Janzing, and Bernhard Schölkopf. Elements of causal inference: foundations and learning algorithms. The MIT Press, 2017.
参与方式及时间
发起人员:
中国科学院计算技术研究所在读博士李奉治、剑桥大学机器学习组的在读博士陆超超以及香港中文大学(深圳)计算机信息工程在读博士张天健。
参与人员:
有机器学习背景、希望深入学习研究因果科学基础知识和重要模型方法、寻求解决相关科研问题的朋友
对因果科学感兴趣、希望了解如何利用因果推理手段解决各个学科问题的朋友
运行模式:从3月21日(周日)开始,每 1 周由2-3名读书会成员领读相关书籍章节(以 PPT 讲解的形式,腾讯会议室互动交流)。
时间:
每周日上午 10:00-12:00举办。共8-10期,每周一期。持续时间预计 2-3 个月。
方式:
此次读书会为线上闭门读书会,采用的会议软件是腾讯会议(请提前下载安装)。
费用:
为了甄选出真正对因果推理感兴趣、有相关研究经验的专业人士,也为激励小伙伴们坚持学习,本期读书会将采取收费 – 退款的保证金模式。费用可开发票。
具体规则:1. 读书会(8-10期)保证金共计 299 元/人。2. 满足如下条件之一者全额退款(本季读书会结束后统一退费):贡献了一次讲座(半小时以上)内容的(需要提前向主持人申请并通过试讲);完成了一篇以上读书笔记写作,并在集智俱乐部公众号分享。(读书笔记标准:字数3千以上,图文并茂,具体请参照此文:因果观念新革命?万字长文,解读复杂系统背后的暗因果);认真完成集智百科相应的编撰任务,经过集智百科团队审核通过,并达到299积分。(详情见https://wiki.swarma.org/index.php?title=激励制度)3. 满足以下条件之一的不仅可以全额退款,还有额外奖励:由读书会内容启发,产生了靠谱的新产品创意,并在读书会结束 2 个月内提交了详细的产品策划方案,并通过了集智俱乐部组织的相应考核答辩的;由读书会内容启发,萌发了科研论文创意,在读书会结束 2 个月内完成初稿,并在最终的论文成果中致谢集智俱乐部和因果社区的(需要发表在SCI等核心刊物上。)上述规则的最终解释权归集智俱乐部所有。
报名:(长期有效)

第一步:扫码填写报名信息。
第二步:信息填写之后,进入付款流程,提交保证金299元。(符合退费条件后可退费。)
第三步:添加负责人微信,拉入对应的读书会讨论群。
我们也会对每次分享的内容进行录制,剪辑后发布在集智学园的官网上,供读书会成员回看。
读书会安排
(以下内容为初步框架,会在读书会进程中增加或者完善更多的内容详情)
【第一周】因果概论与统计学基础
本周将从宏观角度分析因果科学的研究意义,通过现实社会中某些特定问题的例子来展现因果科学的魅力。之后将从统计学基础知识入手,先概述变量、概率、条件概率、独立性、概率分布、全概率公式、贝叶斯法则、期望值、方差、协方差、回归、多元回归等基础知识,并进一步介绍图模型与结构因果模型。最后将简要整理本周阅读任务的知识框架,并协助大家配置读书会的编程实践环境,完成基础编程测试。
【周计划】
复习:【1/2】第1章
阅读:【1/2】第2章、第3章1-2节
联系:【1/2】第1章全部思考题
实践:实验环境的搭建与测试,学习基础编程语言知识
【第二周】图模型中的独立性本周将先讨论上一周的思考题,并解答有关实验环境搭建的问题。之后将使用例子分析结构因果模型中三种基础结构(链接合、叉接合、对撞接合)中的条件独立性,进而推导出d-分离工具的定义,并介绍它们在模型检验与因果搜索上的作用。本期也会讨论干预的基础概念、校正公式、因果效应规则、多重干预和截断乘积规则,帮助大家理解本周的阅读内容。最后将简要整理本周阅读任务的知识框架,并介绍编程实践内容。
【周计划】复习:【1/2】第2章、第3章1-2节阅读:【1/2】第3章3-8节练习:【1/2】第2章、第3章1-2节全部思考题实践:实验一(TBA,详见后续发布的实验文档)
【第三周】干预的效果本周将先讨论上一周的思考题,并解答有关实验一的问题。之后将学习后门准则和前门准则的相关知识,讨论有关条件干预、特定变量效应、中介变量的知识。本期也会学习线性系统中的因果推断,包括结构系数及其因果解释、回归系数及其识别、因果效应、中介等。最后将简要整理本周阅读任务的知识框架,并介绍编程实践内容。
【周计划】复习:【1/2】第3章3-8节阅读:【1/2】第4章练习:【1/2】第3章3-8节全部思考题实践:实验二(TBA,详见后续发布的实验文档)
【第四周】反事实及其应用本周将先讨论上一周的思考题,并解答有关实验二的问题。之后将学习反事实相关的基础概念、定义、结构性解释、基本定理、计算步骤、图形化表示、概率表示等,并通过例子分析试验环境中的反事实和线性模型中的反事实,以及反事实的在现实研究中的实际应用。最后将简要整理本周阅读任务的知识框架,并介绍编程实践内容。
【周计划】复习:【1/2】第4章阅读:【3】第4章、第7章练习:【1/2】第4章全部思考题实践:实验三(TBA,详见后续发布的实验文档)
【第五周】因果发现本周将先讨论上一周的思考题,并解答有关实验三的问题。之前的讨论都是基于已有因果模型的情况下进行的,而本期读书会将讨论如何基于数据进行因果模型的建模,包括对于高斯加性噪声的线性模型、非线性加性噪声模型、具有非高斯加性噪声的线性模型、非线性加性噪声模型、离散加性噪声模型、非线性后模型等模型下数据的分析建模,并会学习信息几何因果推理、跟踪方法、监督学习方法等多种分析方法。最后将简要整理本周阅读任务的知识框架,并介绍编程实践内容。
【周计划】复习:【3】第4章、第7章阅读:【3】第5章、第8章练习:【3】第4章第3节、第7章第3节中全部习题实践:实验四(TBA,详见后续发布的实验文档)
【第六周】因果推理与机器学习本周将先讨论上一周的习题,并解答有关实验四的问题。之后将讨论如何将因果推理结合到机器学习之中,包括半监督学习、协变量偏移、半同胞回归、情景强化学习、迁移学习等。最后将简要整理本周阅读任务的知识框架。
【周计划】复习:【3】第5章、第8章阅读:【3】第6章第9节、第10章练习:【3】第5章第3节、第8章第3节中全部习题
【第七周】其他因果框架初探本周将先讨论上一周的习题,并对结构因果模型的相关知识进行综述与整理。而结构因果模型仅仅只是因果科学中多种模型的一种,本期还将简要学习Rubin的潜在因果框架和Granger的因果理论,分析他们在处理某些类型问题的优势,比较他们与Pearl的结构因果模型框架的异同。最后将对本次读书会进行总结,并讨论最终实践任务的内容。
【周计划】复习:【3】第6章第9节、第10章实践:综合建模分析(TBA)
相关资料推荐:
连接统计学、机器学习与自动推理的新兴交叉领域——因果科学读书会再起航历时3个月,全球32位讲者,共同讲述因果科学与Causal AI的全景框架!因果阶梯与Do-演算:怎样完美地证明吸烟致癌?因果发现:如何让算法成为复杂系统中的“福尔摩斯”?PC算法:缺失数据下的因果发现如何在观测数据下进行因果效应评估借助因果推断,更鲁棒的机器学习来了!因果科学怎样改变人工智能和现实世界?| BDSC2020因果推断分会场回顾因果观念新革命?万字长文,解读复杂系统背后的暗因果因果之箭指向何方?| 图灵奖得主珀尔的《为什么》为了研究因果关系,原来科学家在这么多方向上都有尝试
读书会第二季详情请点击下方链接了解:
连接统计学、机器学习与自动推理的新兴交叉领域——因果科学读书会再起航
点击“阅读原文”,即可报名因果科学读书会第二季!





