量子计量的热力学原理 | 复杂性科学顶刊精选7篇
集智斑图顶刊论文速递栏目上线以来,持续收录来自Nature、Science等顶刊的最新论文,追踪复杂系统、网络科学、计算社会科学等领域的前沿进展。现在正式推出订阅功能,每周通过微信服务号「集智斑图」推送论文信息。
扫描下方二维码,关注“集智斑图”服务号,即可订阅Complexity Express:
Complexity Express 一周论文精选
目录:
1、量子计量的热力学原理
2、结构化微生物生态系统模型中粗粒度的定义
3、非马尔可夫反馈控制与非因果性:一个实验研究
4、大规模全基因组关联研究揭示食物喜好的遗传决定因子和与不同神经生理性状的遗传相关性
5、通过脑电图解码揭示人脑中气味表征的时空动力学
6、离散截断 Wigner 近似中的驱动耗散临界性
7、 自然选择对全球遗传变异模式的影响以及与“新冠”感染相关基因临床表型的关联
1.量子计量的热力学原理

论文题目:Thermodynamic Principle for Quantum Metrology
论文来源:Physical Review Letters
论文链接:https://journals.aps.org/prl/abstract/10.1103/PhysRevLett.128.200501
量子计量中的热耗散问题不仅是量子传感器件实际应用中不可回避的问题,也是热力学与量子计量之间的一种基本关系。然而,在量子计量学中支配能量消耗规则的一般热力学原理,类似于计算中热耗散的兰道尔原理,仍然难以捉摸。在这里,我们建立了一个能量消耗的物理原理,以便在量子计量中达到一定水平的测量精度,并表明它本质上是由量子Fisher信息的擦除决定的。该原理提供了一个强大的工具来研究量子资源在测量精度和能源效率方面的优势。同时,它也在热力学与量子物理学和量子信息理论中相关的各种基本物理概念之间的搭建了桥梁。

图:量子计量中的热耗散。
2.结构化微生物生态系统模型中
粗粒度的定义

论文题目:Defining Coarse-Grainability in a Model of Structured Microbial Ecosystems 论文来源:Physical Review X 论文链接:https://journals.aps.org/prx/abstract/10.1103/PhysRevX.12.021038

图:生态演化框架提供的资源竞争模型。(a)反应器中的生态系统对应代谢解释;(b)本工作中,资源 i 不必然与代谢直接相关;(c)微生物组的粗粒化。
3.非马尔可夫反馈控制与非因果性:
一个实验研究

论文题目:Non-Markovian Feedback Control and Acausality: An Experimental Study 论文来源:Physical Review Letters 论文链接:https://journals.aps.org/prl/abstract/10.1103/PhysRevLett.128.200601

图:实验装置。一个纳米粒子被悬浮在一个由两个反传播光束(红色)形成的谐波光阱中,在一个空芯光子晶体光纤内。纳米粒子受到一个延迟的反馈力 Ffb 的作用,这个反馈力通过一个声光调制器利用另一束激光(绿色)的辐射压力实现。反馈回路的特点是增益g和时间延迟τ。
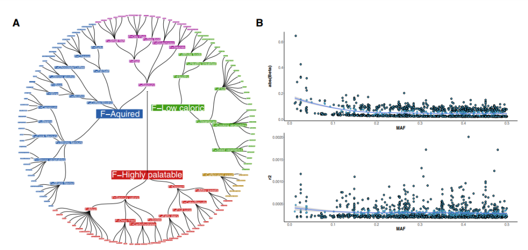
4.食物喜好的
遗传决定因素和相关神经生理因素

论文题目:Large-scale GWAS of food liking reveals genetic determinants and genetic correlations with distinct neurophysiological traits 论文来源:Nature Communications 论文链接:https://www.nature.com/articles/s41467-022-30187-w

图:一个由多达 4 个级别组成的树结构模型,顶部有三个主要的食物喜好维度。
5.通过脑电脑图解码
揭示人脑中气味表征的时空动力学

论文题目:Spatiotemporal dynamics of odor representations in the human brain revealed by EEG decoding 论文来源:PNAS 论文链接:https://www.pnas.org/doi/10.1073/pnas.2114966119

6.离散截断Wigner近似中的
驱动耗散临界性

论文题目:Driven-Dissipative Criticality within the Discrete Truncated Wigner Approximation
论文来源:Physical Review Letters
论文链接:https://journals.aps.org/prl/abstract/10.1103/PhysRevLett.128.200602

7.自然选择对全球遗传变异模式
的影响及与“新冠”感染
相关基因临床表型的关联

论文题目:Impact of natural selection on global patterns of genetic variation and association with clinical phenotypes at genes involved in SARS-CoV-2 infection 论文来源:PNAS 论文链接:https://www.pnas.org/doi/10.1073/pnas.2123000119

关于Complexity Express
Complex World, Simple Rules. 复杂世界,简单规则。
为了让大家能及时把握复杂系统领域重要的研究进展,我们隆重推出「Complexity Express」服务,汇总复杂系统相关的最新顶刊论文。
Complexity Express 是什么?
Complexity Express 为谁服务?
-
如果你是复杂系统领域的研究者,可获得重要论文上线通知,每周获取最新顶刊论文汇总。
-
如果你是复杂系统领域的学习者,可了解学界关注的前沿问题,把握专业发展脉络。
-
如果你是传统的生命科学、社会科学等学科中的研究者/学习者,可以从复杂科学和跨学科研究中获得灵感启发。
-
如果你是关注前沿研究发现的知识猎手,可获得复杂系统研究对自然和人类世界的最新洞见。
Complexity Express 论文从哪里来?
-
Nature
-
Science
-
PNAS
-
Nature Communications
-
Science Advances
-
Physics Reports
-
Physical Review Letters
-
Physical Review X
-
Nature Physics
-
Nature Human Behaviour
-
Nature Machine Intelligence
-
Review of Modern Physics -
Nature Review Physics -
Nature Computational Science -
National Science Review -
更多期刊持续增补中,欢迎推荐你认为重要的期刊!
Complexity Express 追踪哪些领域?
-
复杂系统基本理论 -
复杂网络方法及应用 -
图网络与深度学习 -
计算机建模与仿真 -
统计物理与复杂系统 -
量子计算与量子信息 -
生态系统、进化、生物物理等 -
系统生物学与合成生物学 -
计算神经科学与认知神经科学 -
计算社会科学与社会经济复杂系统 -
城市科学与人类行为 -
科学学 -
计算流行病学 -
以及一些领域小众,但有趣的工作
更多论文

点击“阅读原文”,追踪复杂科学顶刊论文





