关键词:单细胞转录组学,衰老,细胞群体动态,性别差异,免疫淋巴细胞,非线性动力学



论文题目:A quantitative analysis of knowledge-learning preferences in large language models in molecular science
论文地址:https://www.nature.com/articles/s42256-024-00977-6
期刊名称:Nature Machine Intelligence

在哺乳动物衰老过程中,某些细胞类型的变化会显著影响机体功能,并可能导致衰老相关疾病的发生。鉴于此,全面了解这些脆弱的细胞类型是理解衰老病理学的基础。然而,由于器官内细胞的异质性和比例差异,识别关键的衰老相关细胞类型面临挑战。现有的单细胞基因组学研究在性别代表性、年龄采样偏差和细胞覆盖范围上存在局限性,阻碍了对衰老过程的深入认识。




研究方法与数据




为了解决上述挑战,近期发表在Nature Machine Intelligence的一篇研究开发了PanSci,一个覆盖全生命周期的单细胞转录组图谱。研究通过优化低成本、高通量的EasySci方法,建立了一个统一的单核标记平台,对600多个样本中的21,786,931个细胞进行分析,涵盖14种不同的组织或器官。在此过程中,研究人员采用性别平衡的实验组,并通过单一实验人员处理样本以最大限度地减少批处理效应。研究还使用细胞敲除策略,在体内选择性耗竭成体和老年小鼠的成熟淋巴细胞,从而探究其在衰老过程中对其他细胞类型群体动态的调控作用。

图 1. PanSci包含了14个不同器官和组织的21,786,931个细胞核的单核转录组图谱。




研究结果




这一庞大的数据集使研究者能够构建出一个统一的、全景式的机体衰老细胞图谱。研究识别出了超过300种不同的细胞类型和3000多种细胞状态。通过对这些数据的分析,研究揭示了跨器官和细胞类型的性别差异基因表达模式,以及性别特异性分子程序。研究还通过对200多种细胞亚型的聚类,发现了细胞层面的非线性时间动力学。此外,研究还绘制了衰老过程中免疫系统的跨器官图景,揭示了免疫细胞的广泛和器官特异性改变,并指出了特定年龄相关细胞群体的扩展依赖于淋巴细胞

图 2. 跨器官和组织识别衰老有关的细胞群。(A)点阵图显示了6 – 23个月间细胞类型特异性的分数变化。(B)-(E)散点图(使用Spearman相关)比较雌性和雄性小鼠在两个年龄区间:6个月与23个月[(B)和(C)]和3个月与16个月[(D)和(E)]之间的主要细胞类型[(B)和(D)]和亚群[(C)和(E)]的分数变化,并使用线性回归。

图 3. 衰老相关细胞群的时间动态、组织分布和分子特征。(A)衰老相关的主要细胞类型在五个生命阶段的分数变化。(B)描绘了不同年龄点雌性(左)和雄性(右)小鼠肌肉组织中正常化的Mirg+细胞计数的分数变化。(C) Dlk1-Dio3位点示意图,突出显示了Mirg+细胞标记基因。(D)显示PanSci肌肉数据集中标记基因表达的点图,颜色表示平均表达量,点大小表示表达每种标记的细胞百分比。(E)热图显示指定年龄组内每个重复的衰老相关亚群的比例,按每只动物每个组织的细胞总数归一化。(F)堆叠条形图,表示在每次动态变化中来自不同谱系和器官或组织的衰老相关亚群的比例。(G)各老化动态归一化细胞比例变化折线图。(H)来自衰老相关亚群的634,185个野生型细胞的UMAP可视化,按器官或组织着色。(I至N)密度图显示了衰老相关的亚簇分布,这些亚簇来自所有消耗动力学(I)、所有扩张动力学(J)、第一次消耗动力学跨越3至6个月(K)、第二次消耗动力学延伸至12个月(L)、第一次扩张动力学始于12个月(M)和第二次扩张动力学始于16个月(N)。

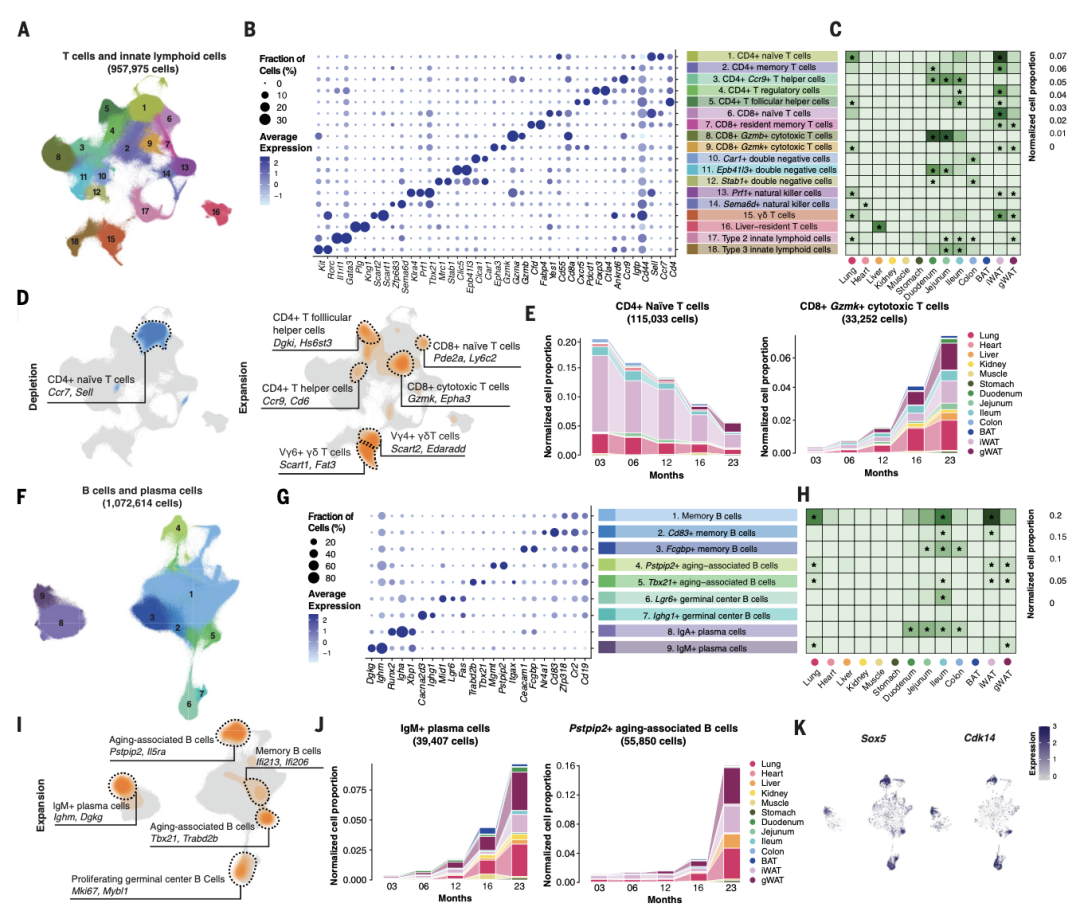
图 4. 识别器官和组织中与衰老相关的淋巴细胞。(A)不同器官和组织的957,975个T细胞和ilc的UMAP可视化。(B)T细胞和ILC亚型的标记基因表达。(C)各T细胞和ILC亚型在不同器官和组织中的归一化和缩放分布。(D)衰老过程中显著减少(左)和扩大(右)的T细胞和ILC亚簇及其各自的标记基因的分布。(E)堆叠条形图描绘了野生型细胞中每个器官或组织内CD4+ naïve T细胞(左)和CD8+Gzmk+细胞毒性T细胞(右)的比例。(F)跨器官和组织的1,072,614个B细胞和浆细胞的UMAP可视化。(G)B细胞和浆细胞亚型标记基因的表达。(H)各B细胞和浆细胞亚型在器官和组织中的归一化和缩放分布。(I) 密度图揭示了衰老相关的B细胞和浆细胞亚群的分布。(J)堆叠条形图显示每个野生型器官或组织中IgM+浆细胞(左)和Petpip2+衰老相关B细胞(右)的扩增。(K) UMAP可视化显示Sox5和Cdk14在扩增的B细胞和浆细胞群体中广泛表达。




结论与展望




PanSci为衰老相关的细胞群体变化提供了一个全面的目录,具有性别间平衡的代表性、更广泛的年龄范围和显著更大的细胞数量。研究表明,衰老在细胞水平上是通过动态变化而非简单线性轨迹进行的。通过识别显著衰老相关变化的200多种细胞状态,研究展示了可扩展的单细胞基因组技术在发现针对衰老和疾病的关键细胞靶点方面的潜力。未来,研究人员期待通过更高时间分辨率的研究,更准确地追踪衰老过程中细胞群体的动态变化,可能揭示出更多的细胞迁移模式,从而提供更全面的衰老理解。



彭晨 | 编译



大模型与生物医学:

AI + Science第二季读书会


详情请见:

大模型与生物医学:AI + Science第二季读书会启动



推荐阅读
1. Nat. Mach. Intell. 前沿:深度学习从单细胞转录组数据重建细胞生长和动态轨迹
2. Nat. Commun.速递:利用深度生成模型SpatialScope整合空间和单细胞转录组数据
3. PRX Life 进展:细胞状态转化中基因调控网络的动力学研究
4. 涌现动力学如何用来分析复杂系统? | 新课上线
5. AI时代的学习:共探人类学习的复杂性

6. 探索者计划 | 集智俱乐部2025内容团队招募(全职&兼职)



点击“阅读原文”,报名读书会